过滤器
| 说明 | 依据发布人 | 依据应用 | 依据最终产品 | |||
|---|---|---|---|---|---|---|
DC1892A |
Analog Devices | Power Supplies | Telecom Infrastructure, Storage Area Network, ATCA/MicroTCA Solution | |||
AN19275V, 2-Cell, Lithium-Ion/Lithium-Polymer Battery Charger for Communications & Telecom |
Analog Devices | Battery Management | Communications and Telecom, Wireless, Optical Networking, Storage Area Network | |||
DC2312A-B |
Analog Devices | Power Supplies | Servers, Storage Area Network, Smart Energy, Distributed Power System | |||
MAX14950EVKIT+MAX14950EVKIT+, Evaluation Board for the MAX14950 quad PCI Express (PCIe) equalizer/redriver |
Analog Devices | Wired Communication | Industrial, Test Equipment, Graphics Card, Desktops and Servers, Ethernet Router and Ethernet Switch, Storage Area Network | |||
DC2007A-A |
Analog Devices | Power Supplies | Telecom Infrastructure, Storage Area Network, ATCA/MicroTCA Solution | |||
DC2007A-C |
Analog Devices | Power Supplies | Telecom Infrastructure, Storage Area Network, ATCA/MicroTCA Solution | |||
DC2106A-B |
Analog Devices | Power Supplies | Telecom Infrastructure, Storage Area Network, ATCA/MicroTCA Solution | |||
DC2081A-B |
Analog Devices | Power Supplies | Industrial, Industrial Networking, Telecom Infrastructure, Storage Area Network | |||
PRD1168ADP1043A Active-Clamp forward Converter with the output of 18 V/6A DC from a -34 V to -60 VDC input |
Analog Devices | Power Supplies | Servers, Telecom Infrastructure, Storage Area Network, Network Interface Device | |||
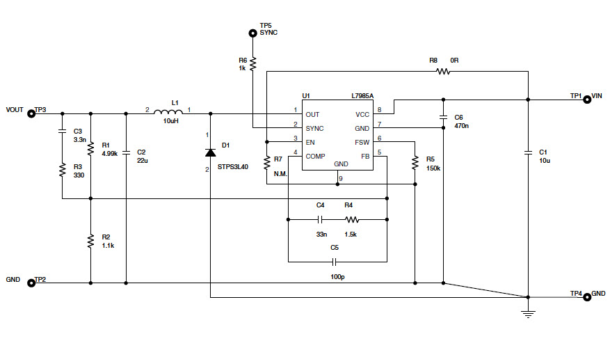
STEVAL-ISA098V1STEVAL-ISA098V1, Demonstration Board using L7985A, 2 A step-down switching in HSOP8 package |
STMicroelectronics | Power Supplies | Industrial, LED Lighting, LCD Monitor, LCD TV, DVD Player, Graphics Card, xDSL Modem/DSLAM, DC to DC Converter, Storage Area Network, Modems, Opticals, Car Radio, STB and DVR, Car Battery, Hard Disk Drive (HDD), Printers | |||
STEVAL-ISA088V1STEVAL-ISA088V1, Demonstration Board using L5970D, 1 A step-down switching regulator |
STMicroelectronics | Power Supplies | Industrial, LCD Monitor, LCD TV, DVD Player, Graphics Card, xDSL Modem/DSLAM, DC to DC Converter, Storage Area Network, Modems, Opticals, Car Radio, STB and DVR, Car Battery, Hard Disk Drive (HDD), Printers | |||
STEVAL-ISA106V1 |
STMicroelectronics | Power Supplies | Industrial, LCD Monitor, LCD TV, DVD Player, Graphics Card, xDSL Modem/DSLAM, DC to DC Converter, Storage Area Network, Modems, Opticals, Car Radio, STB and DVR, Car Battery, Hard Disk Drive (HDD), Printers | |||
STEVAL-ISA101V1 |
STMicroelectronics | Power Supplies | Industrial, LCD Monitor, LCD TV, DVD Player, Graphics Card, xDSL Modem/DSLAM, DC to DC Converter, Storage Area Network, Modems, Opticals, Car Radio, STB and DVR, Car Battery, Hard Disk Drive (HDD), Printers | |||
ADP1047-300-EVALZADP1047-300-EVALZ, ADP1047 PFC Boost Converter with 300 Watt Evaluation Kit |
Analog Devices | Power Supplies | Industrial, Servers, Medical and Healthcare, Telecom Infrastructure, Storage Area Network | |||
ADP1043A |
Analog Devices | Power Supplies | Servers, Telecom Infrastructure, Storage Area Network, Network Interface Device | |||
PRD1153 |
Analog Devices | Power Supplies | Servers, Telecom Infrastructure, Storage Area Network, Network Interface Device | |||
DC2312A-A |
Analog Devices | Power Supplies | Servers, Storage Area Network, Smart Energy, Distributed Power System | |||
DC2007A-B |
Analog Devices | Power Supplies | Telecom Infrastructure, Storage Area Network, ATCA/MicroTCA Solution | |||
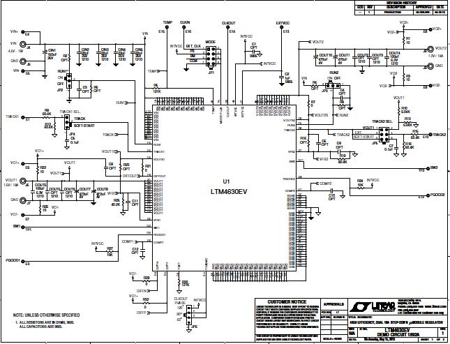
DC2081A-ADC2081A-A, Demo Board features the LTM4630EV High Efficiency Dual 18A or Single 36A Module Regulator |
Analog Devices | Power Supplies | Industrial, Industrial Networking, Telecom Infrastructure, Storage Area Network | |||
AN4906 |
Analog Devices | Power Management | Storage Area Network, Network Interface Device | |||