UM232H-B-01, Development Module for FT232H Single Channel USB to Serial/Parallel interface break-out board with a female header

Progetto di riferimento usando la parte FT232H di Future Technology Devices International Limited

Produttore

Future Technology Devices International Limited
  • Categorie di applicazione
    Interfaccia
  • Tipologia di prodotti
    Ricetrasmettitore USB

Per prodotti finali

  • Safety System
  • USB Interfaces

Per contattare il Servizio Clienti.

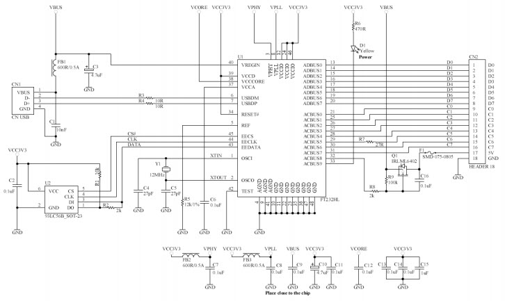
  • UM232H-B-01, Development Module for FT232H Single Channel USB to Serial/Parallel interface break-out board with a female header. The UM232H-B is a development module for FT232H Hi-Speed to Serial/Parallel interface converter. This single interface channel IC can be configured to transfer data over the following interfaces UART, 245 FIFO, FT1248, I2C, SPI and GPIO

Funzioni principali

  • Interface Standards
    USB 2.0

Non perderti le ultime novità sull'elettronica

Abbiamo aggiornato la nostra Politica sulla privacy. Ti preghiamo di verificare le modifiche apportate. Facendo clic su "Accetto", dichiari di accettare la Politica sulla privacy e i Termini di utilizzo di Arrow Electronics.

Il nostro sito web mette i cookies sul vostro dispositivo per migliorare la vostra esperienza e il nostro sito. Leggete altre informazioni sui cookies che usiamo e su come disabilitarli qui. I cookies e le tecnologie di tracking possono essere usati per scopi commerciali.

Con un click su “Accept”, voi consentite l'inserimento dei cookies sul vostro dispositivo e l'uso da parte nostra di tecnologie di tracking. Per avere altre informazioni e istruzioni su come disabilitare i cookies e le tecnologie di tracking, clickate su “Read More” qui sotto. Mentre l'accettazione dei cookies e delle tecnologie di tracking è volontaria, una loro disabilitazione potrebbe determinare un funzionamento non corretto del sito web, ed alcuni messaggi di allarme potrebbero essere per voi meno importanti.

Noi rispettiamo la vostra privacy. Leggete qui la nostra politica relativa alla privacy