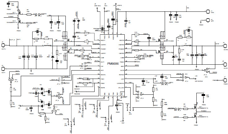
Power system demonstration kit based on the PM6686 dual step-down controller with adjustable voltages and adjustable LDO

Progetto di riferimento usando la parte PM6686 di STMicroelectronics

Produttore

STMicroelectronics
  • Categorie di applicazione
    Alimentatori
  • Tipologia di prodotti
    Alimentatori multiuscita da CC a CC

Per prodotti finali

  • Laptop
  • Notebook

Per contattare il Servizio Clienti.

  • Power system demonstration kit based on the PM6686 dual step-down controller with adjustable voltages and adjustable LDO. The PM6686 is a dual step-down controller with adjustable output voltages, adjustable LDO and charge pump circuit for notebook power systems. The PM6686 demonstration kit for system supply represents a typical application circuit, and allows testing of all the functions of the PM6686 device

Funzioni principali

  • Conversion Type
    DC to DC
  • Input Voltage
    5.5 to 28 V
  • Output Voltage
    3.3|5 V
  • Output Current
    5@3.3V|5@5V A
  • Efficiency
    98 %
  • Topology
    Buck

Non perderti le ultime novità sull'elettronica

Abbiamo aggiornato la nostra Politica sulla privacy. Ti preghiamo di verificare le modifiche apportate. Facendo clic su "Accetto", dichiari di accettare la Politica sulla privacy e i Termini di utilizzo di Arrow Electronics.

Il nostro sito web mette i cookies sul vostro dispositivo per migliorare la vostra esperienza e il nostro sito. Leggete altre informazioni sui cookies che usiamo e su come disabilitarli qui. I cookies e le tecnologie di tracking possono essere usati per scopi commerciali.

Con un click su “Accept”, voi consentite l'inserimento dei cookies sul vostro dispositivo e l'uso da parte nostra di tecnologie di tracking. Per avere altre informazioni e istruzioni su come disabilitare i cookies e le tecnologie di tracking, clickate su “Read More” qui sotto. Mentre l'accettazione dei cookies e delle tecnologie di tracking è volontaria, una loro disabilitazione potrebbe determinare un funzionamento non corretto del sito web, ed alcuni messaggi di allarme potrebbero essere per voi meno importanti.

Noi rispettiamo la vostra privacy. Leggete qui la nostra politica relativa alla privacy