Filtri
| Descrizione | Rilasciato da | Per applicazione | Per prodotti finali | |||
|---|---|---|---|---|---|---|
DN386FLTC4412, Dual Battery Load Sharing With Automatic Switchover of Power from Batteries to Wall Adapter |
Analog Devices | Battery Management | Cellular Phone, Personal Digital Assistant, MP3 Player, Computers and Peripherals, Video and Imaging, UPS Power Supply, Emergency LED lighting, Digital Still Camera (DSC) | |||
LTC2312-12_Typical ApplicationTypical Application for LTC2312-12, 12-Bit, 500-ksps Serial Sampling ADC |
Analog Devices | Data Conversion | Data Acquisition System, Medical Imaging, UPS Power Supply, Wireless Communications, Battery Powered Systems, Automotive Applications | |||
EVAL-ADUM3190EBZEVAL-ADUM3190EBZ, Evaluation Board based on ADuM3190 iCoupler, Isolated Error Amplifier |
Analog Devices | Isolation | UPS Power Supply, Motion Control, Inverters | |||
LTC2313-12_Typical ApplicationTypical Application for LTC2313-12, 12-Bit, 2.5-Msps Serial Sampling ADC |
Analog Devices | Data Conversion | Data Acquisition System, Medical Imaging, UPS Power Supply, Wireless Communications, Battery Powered Systems, Automotive Applications | |||
LTC2312-14_Typical ApplicationTypical Application for LTC2312-14, 14-Bit, 500-ksps Serial Sampling ADC |
Analog Devices | Data Conversion | Data Acquisition System, Medical Imaging, UPS Power Supply, Wireless Communications, Battery Powered Systems, Automotive Applications | |||
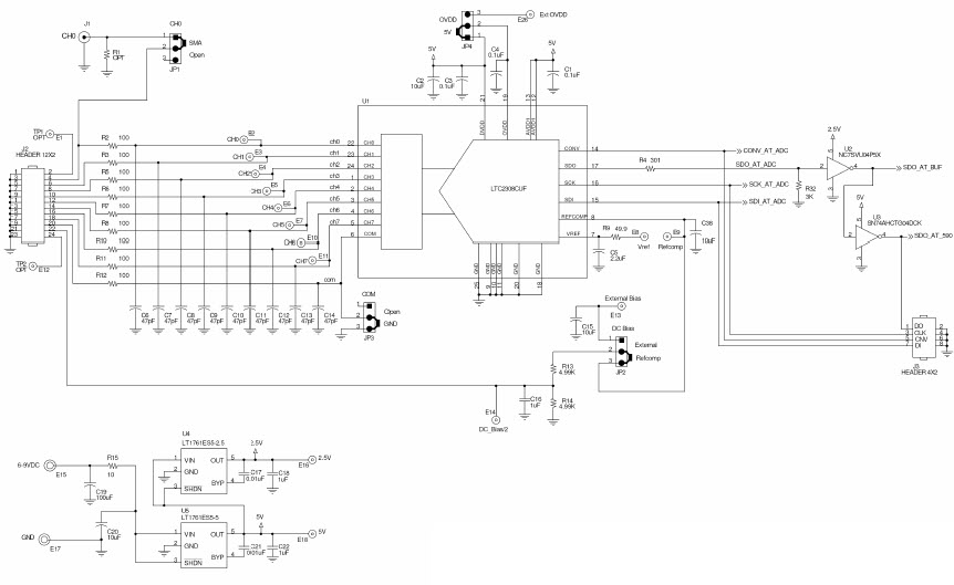
LTC2361_Typical ApplicationTypical Application for LTC2361, 250-ksps, 12-Bit Serial ADC |
Analog Devices | Data Conversion | Data Acquisition System, Medical Imaging, UPS Power Supply, Wireless Communications, Battery Powered Systems, Automotive Applications | |||
LTC3126_Typical Application |
Analog Devices | Power Supplies | UPS Power Supply, Automotive Power Supply, Industrial Equipments | |||
LTC3126_Typical Application |
Analog Devices | Power Supplies | UPS Power Supply, Automotive Power Supply, Industrial Equipments | |||
LTC3126_Typical Application |
Analog Devices | Power Supplies | UPS Power Supply, Automotive Power Supply, Industrial Equipments | |||
LTC3126_Typical Application |
Analog Devices | Power Supplies | UPS Power Supply, Automotive Power Supply, Industrial Equipments | |||
LTC3126_Typical Application |
Analog Devices | Power Supplies | UPS Power Supply, Automotive Power Supply, Industrial Equipments | |||
LTC3126_Typical Application |
Analog Devices | Power Supplies | UPS Power Supply, Automotive Power Supply, Industrial Equipments | |||
LTC3126_Typical Application |
Analog Devices | Power Supplies | UPS Power Supply, Automotive Power Supply, Industrial Equipments | |||
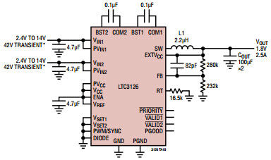
LTC3126_Typical ApplicationTypical Application Circuit for LTC3126EFE 12V, 2MHz Step-Down Converter with Dual Inputs |
Analog Devices | Power Supplies | UPS Power Supply, Automotive Power Supply, Industrial Equipments | |||
LTC3126_Typical ApplicationTypical Application Circuit for LTC3126HFE 12V, 1MHz Step-Down Converter with Dual Inputs |
Analog Devices | Power Supplies | UPS Power Supply, Automotive Power Supply, Industrial Equipments | |||
LTC3126_Typical ApplicationTypical Application Circuit for LTC3126MPFE 12V, 1MHz Step-Down Converter with Dual Inputs |
Analog Devices | Power Supplies | UPS Power Supply, Automotive Power Supply, Industrial Equipments | |||
LTC3126_Typical ApplicationTypical Application Circuit for LTC3126EFE 5V, 750kHz Step-Down Converter with Dual Inputs |
Analog Devices | Power Supplies | UPS Power Supply, Automotive Power Supply, Industrial Equipments | |||
LTC3126_Typical ApplicationTypical Application Circuit for LTC3126IFE 5V, 750kHz Step-Down Converter with Dual Inputs |
Analog Devices | Power Supplies | UPS Power Supply, Automotive Power Supply, Industrial Equipments | |||
LTC3126_Typical ApplicationTypical Application Circuit for LTC3126EUFD 5V, 750kHz Step-Down Converter with Dual Inputs |
Analog Devices | Power Supplies | UPS Power Supply, Automotive Power Supply, Industrial Equipments | |||
LTC3126_Typical ApplicationTypical Application Circuit for LTC3126IUFD 5V, 750kHz Step-Down Converter with Dual Inputs |
Analog Devices | Power Supplies | UPS Power Supply, Automotive Power Supply, Industrial Equipments | |||