|
Typical Application for A8498 Wide Input Voltage 3A Step Down Regulator
|
|
Allegro MicroSystems
|
Power Supplies |
UPS Power Supply, Telematics, Industrial Applications, Portable DVD, Consumer Power Supplies, Point-of-Sale Applications |
|
DC887A, Demo Board Using LTC1408 14-Bit, 6-Ch Simult-Sampling ADC
|
|
Analog Devices
|
Data Conversion |
Data Acquisition System, Motion Motor Control, UPS Power Supply, Power Meter |
|
Typical Application for LTC2362 - 500ksps, 12-Bit Serial ADCs in TSOT-23
|
|
Analog Devices
|
Data Conversion |
Portable, Automotive and Transportation, Data Acquisition System, UPS Power Supply, Handheld Electronics, Battery Powered Systems, Communications System |
|
LTC4412, Automatic Power Switching Between a Battery and a Wall Adapter
|
|
Analog Devices
|
Battery Management |
Cellular Phone, Personal Digital Assistant, MP3 Player, Computers and Peripherals, Video and Imaging, UPS Power Supply, Emergency LED lighting, Digital Still Camera (DSC) |
|
DC1278A, LTC2351-14 Demo Board, 14-bit, 6-ch 1.5 Msps Simultaneous Sampling SAR ADC
|
|
Analog Devices
|
Data Conversion |
Data Acquisition System, Motion Motor Control, UPS Power Supply, Power Meter |
|
EVAL-AD7864CB, evaluation board for AD7864, 12-Bit, 520KSPS, 4CH ADC for AC Motor
|
|
Analog Devices
|
Data Conversion |
Communications and Telecom, Data Acquisition System, UPS Power Supply, AC Motor |
|
EVAL-AD7862CB, evaluation board for the AD7862, 12-Bit, 250KSPS, 2CH ADC for AC Motor
|
|
Analog Devices
|
Data Conversion |
Communications and Telecom, Data Acquisition System, UPS Power Supply, AC Motor |
|
ADC buffering with common mode translation and differential conversion
|
|
Analog Devices
|
Signal Conditioning |
Automotive and Transportation, Data Acquisition System, Motion Motor Control, UPS Power Supply |
|
LTC4412/LTC4414 Demo Board, Dual Low Loss High Voltage PowerPath Controllers
|
|
Analog Devices
|
Power Supplies |
Cellular Phone, Notebook, Laptop, Digital Camera, UPS Power Supply |
|
Typical Application for LTC4411 - 2.6A Low Loss Ideal Diode in ThinSOT
|
|
Analog Devices
|
Power Supplies |
Cellular Phone, Digital Camera, Portable Computers, UPS Power Supply, USB Peripherals, Local Logic Supplies |
|
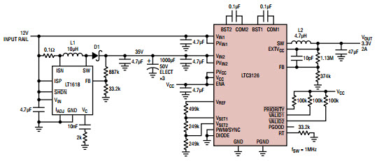
Typical Application Circuit for LTC3126HFE 3.3V Supply with 200ms Transient Ride-Through Capability
|
|
Analog Devices
|
Power Supplies |
UPS Power Supply, Automotive Power Supply, Industrial Equipments |
|
Typical Application Circuit for LTC3126IUFD 5V, 2MHz Step-Down Converter with Dual Inputs
|
|
Analog Devices
|
Power Supplies |
UPS Power Supply, Automotive Power Supply, Industrial Equipments |
|
Typical Application Circuit for LTC3126EFE 5V, 2MHz Step-Down Converter with Dual Inputs
|
|
Analog Devices
|
Power Supplies |
UPS Power Supply, Automotive Power Supply, Industrial Equipments |
|
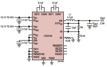
Typical Application Circuit for LTC3126MPFE 12V, 2MHz Step-Down Converter with Dual Inputs
|
|
Analog Devices
|
Power Supplies |
UPS Power Supply, Automotive Power Supply, Industrial Equipments |
|
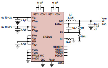
Typical Application Circuit for LTC3126EUFD 5V, 2MHz Step-Down Converter with Dual Inputs
|
|
Analog Devices
|
Power Supplies |
UPS Power Supply, Automotive Power Supply, Industrial Equipments |
|
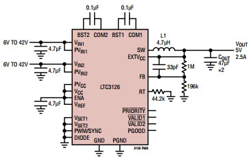
Typical Application Circuit for LTC3126MPFE 5V, 2MHz Step-Down Converter with Dual Inputs
|
|
Analog Devices
|
Power Supplies |
UPS Power Supply, Automotive Power Supply, Industrial Equipments |
|
Typical Application Circuit for LTC3126IFE 5V, 2MHz Step-Down Converter with Dual Inputs
|
|
Analog Devices
|
Power Supplies |
UPS Power Supply, Automotive Power Supply, Industrial Equipments |
|
Typical Application Circuit for LTC3126HFE 5V, 2MHz Step-Down Converter with Dual Inputs
|
|
Analog Devices
|
Power Supplies |
UPS Power Supply, Automotive Power Supply, Industrial Equipments |
|
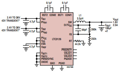
Typical Application Circuit for LTC3126IFE 1.8V, 750kHz Step-Down Converter with Dual Inputs
|
|
Analog Devices
|
Power Supplies |
UPS Power Supply, Automotive Power Supply, Industrial Equipments |
|
Typical Application Circuit for LTC3126IFE 5V, 750kHz Step-Down Converter with Dual Inputs
|
|
Analog Devices
|
Power Supplies |
UPS Power Supply, Automotive Power Supply, Industrial Equipments |