Filtri
| Descrizione | Rilasciato da | Per applicazione | Per prodotti finali | |||
|---|---|---|---|---|---|---|
LT1468-2_Typical ApplicationTypical Application for LT1468-2 - 200MHz, 30V/us 16-Bit Accurate AV= 2 Op-Amp |
Analog Devices | Amplifiers and Comparators | Data Acquisition System, Photodiode Sensor, Precision Instruments, Analog-to-Digital Converter, Power Conversion, Linear Regulators | |||
LT1673_Typical Application |
Analog Devices | Amplifiers and Comparators | Photodiode Sensor, Sensor Amplifier, Portable Instrumentation, Battery Powered Systems, Power Filter | |||
LT1112_Typical ApplicationTypical Application for LT1112 - Dual Low Power Precision, Pico-Amp Input Op-Amps |
Analog Devices | Amplifiers and Comparators | Thermocouple, Photodiode Sensor, Instrumentation Amplifiers, Active Filter, Battery Powered Systems | |||
LT1882_Typical ApplicationTypical Application for LT1882 - Quad Rail-to-Rail Output, Pico-Amp Input Precision Op-Amps |
Analog Devices | Amplifiers and Comparators | Thermocouple, Photodiode Sensor, Bridges, Instrumentation Amplifiers, Battery Powered Systems | |||
LT1884_Typical ApplicationTypical Application for LT1884 - Dual/Quad Rail-to-Rail Output, Pico-Amp Input Precision Op-Amps |
Analog Devices | Amplifiers and Comparators | Thermocouple, Photodiode Sensor, Bridges, Precision Regulation, Instrumentation Amplifiers, Battery Powered Systems, Current Source Generation | |||
LTC6269_Typical ApplicationTypical Application for LTC6269 - Dual 500MHz Ultra-Low Bias Current FET Input Op-Amp |
Analog Devices | Amplifiers and Comparators | Photodiode Sensor, Amplifiers, CCD Panel Driver, Analog-to-Digital Converter, Bias Supplies | |||
MAX9945EVKIT+ |
Analog Devices | Amplifiers and Comparators | Industrial, Instrumentation and Measurement, Pulse Oximeter, Photodiode Sensor, PH & Chemical Sensing | |||
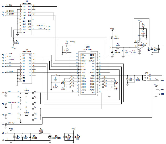
DEM-DDC112U-C |
Texas Instruments | Data Conversion | Industrial Control, CT Scanner, Blood Analyzer, Photodiode Sensor | |||
TIDA-00725TIDA-00725, Wide Bandwidth Optical Front-end Reference Design |
Texas Instruments | Amplifiers and Comparators | Opticals, Photodiode Sensor, Missile Guidance System, Machine Vision, Distance Extension, Scanners | |||
DDC264EVM |
Texas Instruments | Data Conversion | CT Scanner, Photodiode Sensor, Digital X-Ray | |||
TIPD148TIPD148, Level Translation, Dual to Single Supply Amp, 15V to 5V |
Texas Instruments | Amplifiers and Comparators | Data Acquisition System, Industrial Control, Automatic Test Equipment, Medical and Healthcare, Photodiode Sensor, Electrocardiograph Battery Powered | |||
LMP7721MAEVAL |
Texas Instruments | Data Conversion | Audio Amplifier, Electronic Meter, Photodiode Sensor | |||
LMP7721MAEVALMF/NOPB |
Texas Instruments | Data Conversion | Audio Amplifier, Electronic Meter, Photodiode Sensor | |||
LMP7721MAEVALMF |
Texas Instruments | Data Conversion | Audio Amplifier, Electronic Meter, Photodiode Sensor | |||
TIDM-GBD-ROBUSTTIDM-GBD-ROBUST, A Robust Glass-Breakage Detector Reference Design |
Texas Instruments | Wireless Communication | Ethernet Router, Network Interface Device, Photodiode Sensor | |||
PMP9300PMP9300, Power Solution for Aptina Image Sensor in Automotive Camera Modules |
Texas Instruments | Power Supplies | Automotive and Transportation, Communications and Telecom, Infotainment, Safety, Buck Converter, Photodiode Sensor | |||
AD8625_Typical Application |
Analog Devices | Amplifiers and Comparators | Industrial Control, Audio, Automotive Sensor, Photodiode Sensor, Battery Powered Instrument, Precision Instruments | |||
AD8625_Typical Application |
Analog Devices | Amplifiers and Comparators | Industrial Control, Audio, Automotive Sensor, Photodiode Sensor, Battery Powered Instrument, Precision Instruments | |||
AD8625_Typical Application |
Analog Devices | Amplifiers and Comparators | Industrial Control, Audio, Automotive Sensor, Photodiode Sensor, Battery Powered Instrument, Precision Instruments | |||
AD8625_Typical ApplicationTypical Application Circuit for AD8625ARZ Precision Amplifier for 4-Quadrant Multiplying Circuit |
Analog Devices | Amplifiers and Comparators | Industrial Control, Audio, Automotive Sensor, Photodiode Sensor, Battery Powered Instrument, Precision Instruments | |||