Filtri
| Descrizione | Rilasciato da | Per applicazione | Per prodotti finali | |||
|---|---|---|---|---|---|---|
LTC2980_Typical ApplicationTypical Application Circuit for LTC2980IY 16-Channel with External 3.3V Chip Power Manager |
Analog Devices | Measurement and Monitoring | Servers, Video and Imaging, Medical Imaging, Portable Computers, Test and Measurement | |||
AD9129-EBZ |
Analog Devices | Data Conversion | Instrumentation and Measurement, Automatic Test Equipment, Cable Modem, Wireless Infrastructure, Radar System, WiMAX/Wireless Broadband | |||
ADP2108UJ-1.0-EVALZADP2108UJ-1.0-EVALZ, Evaluation Board for 600mA,3 MHz Buck Regulator |
Analog Devices | Power Supplies | Personal Digital Assistant, Digital Camera, Audio, Portable Media Player, Desktop PC, GPS Navigation | |||
ADP2108UJ-1.2-EVALZADP2108UJ-1.2-EVALZ, Evaluation Board for 600mA,3 MHz Buck Regulator |
Analog Devices | Power Supplies | Personal Digital Assistant, Digital Camera, Audio, Portable Media Player, Desktop PC, GPS Navigation | |||
ADP2108UJ-1.8-EVALZADP2108UJ-1.8-EVALZ, Evaluation Board for 600mA,3 MHz Buck Regulator |
Analog Devices | Power Supplies | Personal Digital Assistant, Digital Camera, Audio, Portable Media Player, Desktop PC, GPS Navigation | |||
DC1067A-A |
Analog Devices | Data Conversion | Instrumentation and Measurement, Data Acquisition System, Industrial Control, LCD Monitor, Outdoor Temperature Sensor | |||
ADP2108UJ-2.5-EVALZADP2108UJ-2.5-EVALZ, Evaluation Board for 600mA,3 MHz Buck Regulator |
Analog Devices | Power Supplies | Personal Digital Assistant, Digital Camera, Audio, Portable Media Player, Desktop PC, GPS Navigation | |||
ADP2108UJ-3.3-EVALZADP2108UJ-3.3-EVALZ, Evaluation Board for 600mA,3 MHz Buck Regulator |
Analog Devices | Power Supplies | Personal Digital Assistant, Digital Camera, Audio, Portable Media Player, Desktop PC, GPS Navigation | |||
DC2119ADC2119A, Demonstration Board using LTC3115EDHD-2, 40V, 2A Synchronous Buck-Boost DC/DC Converter |
Analog Devices | Power Supplies | Industrial, Automotive and Transportation, Power Supplies, Servers, Industrial Networking, Telecom Infrastructure, Fire Alarm, System Power Rail | |||
DC1596A |
Analog Devices | Power Supplies | Automotive and Transportation, Servers, Li-Ion Battery Charger | |||
EVAL-ADM1023 |
Analog Devices | Measurement and Monitoring | Industrial, Notebook, Laptop, Instrumentation and Measurement, Desktop PC | |||
DC877A |
Analog Devices | Power Supplies | Personal Digital Assistant, Instrumentation and Measurement, MP3 Player, GPS , Portable Computers | |||
CN-0224 |
Analog Devices | Wireless Communication | Automotive and Transportation, High-Definition TV, Projector, Conference Devices, Soundbar | |||
DC1633BDC1633B, Demonstration Board Featuring the LTC2933 Programmable Hex Voltage Supervisor with EEPROM |
Analog Devices | Power Management | Communications and Telecom, Servers, Data Storage Devices | |||
DC2022A |
Analog Devices | Power Supplies | Industrial, Test Equipment, Medical Imaging, Measurement Instruments, Desktop Computer/Server | |||
DC225A-LDC225A-L, Demo Board for featuring LTC1643ALCGN, PCI Hot-Swap CONTROLLER, ACTIVE LOW ENABLE |
Analog Devices | Power Management | Servers, Computers and Peripherals | |||
DC225A-HDC225A-H, Demo Board for featuring LTC1643AHCGN, PCI Hot-Swap CONTROLLER, ACTIVE HIGH ENABLE |
Analog Devices | Power Management | Servers, Computers and Peripherals | |||
DC1508B-ADC1508B-A, Demo Board for LTC2978A Socketed Programming Board |
Analog Devices | Power Supplies | Industrial, Video and Imaging, Medical Imaging, Desktops and Servers, Measurement Instruments | |||
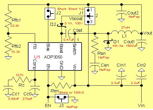
ADP3050-BL1-EVZ |
Analog Devices | Power Supplies | Industrial, Automotive and Transportation, Computers and Peripherals, Battery Charger | |||
DC2023A |
Analog Devices | Power Supplies | Industrial, Video and Imaging, Medical Imaging, Desktops and Servers, Measurement Instruments | |||