DC1633B, Demonstration Board Featuring the LTC2933 Programmable Hex Voltage Supervisor with EEPROM
Progetto di riferimento usando la parte LTC2933CGN di Analog Devices
Documenti associati
Per prodotti finali
- Communications and Telecom
- Data Storage Devices
- Servers
Per contattare il Servizio Clienti.
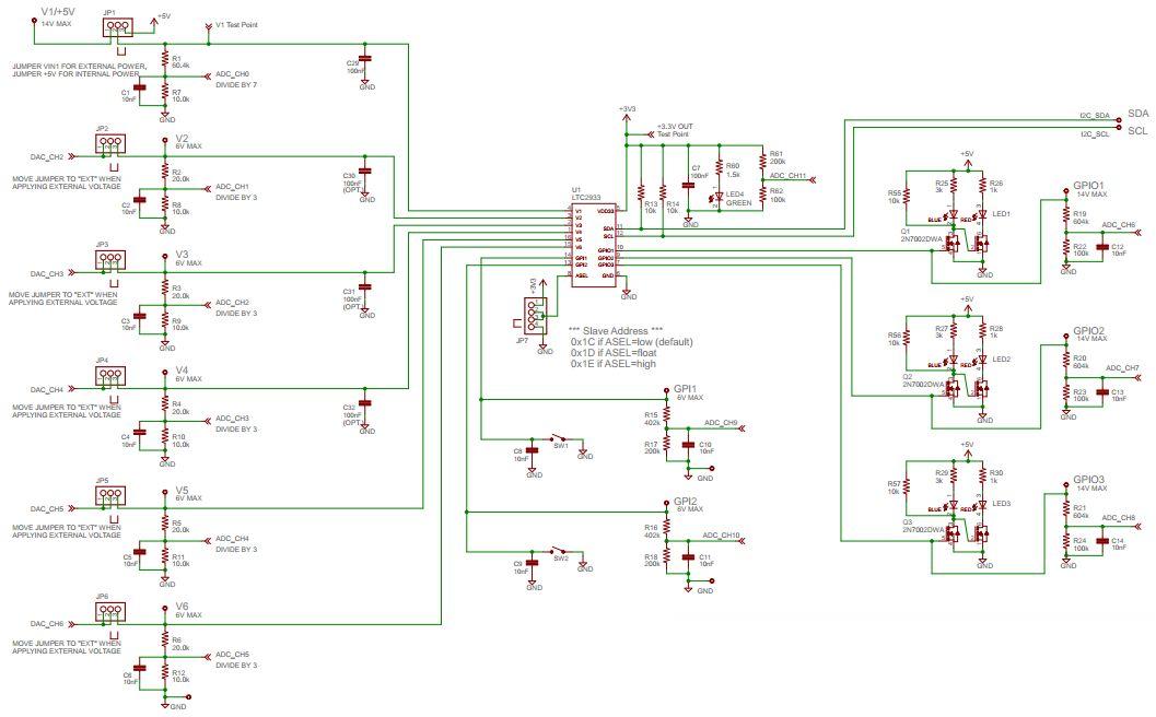
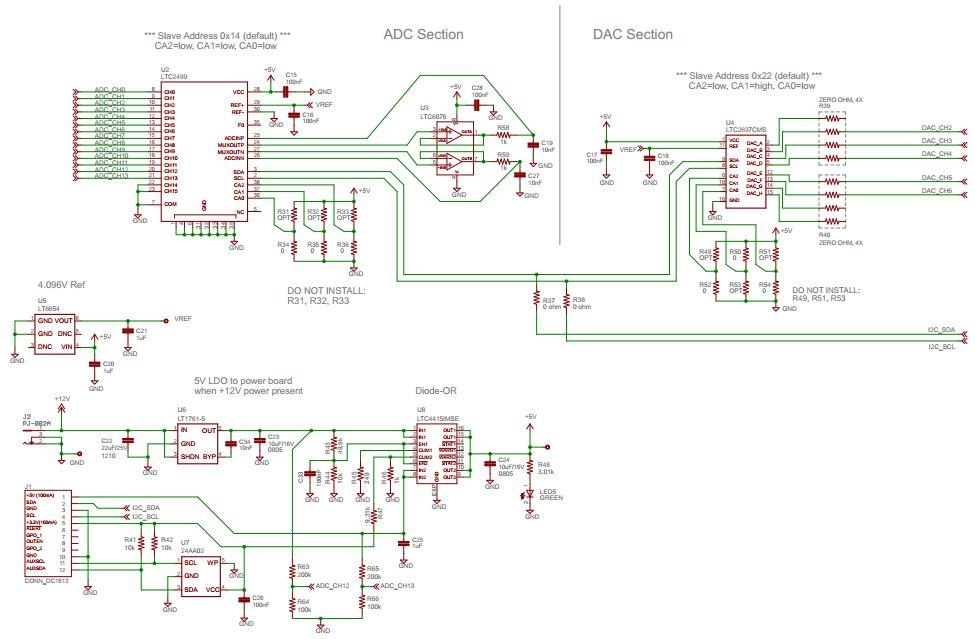
- DC1633B, Demonstration System that showcases the LTC2933, 6-channel, I2C/SMBus voltage supervisor with EEPROM. The LTC2933 simultaneously monitors up to six power supply voltages and detects under/overvoltage conditions. In addition the LTC2933 monitors two GPI pins and is able to drive three GPIO pins to indicate OV, UV, system reset, system alert, or other control signal
Parti in primo piano (11)
| Numero parte | Produttore | Tipo | Per contattare il Servizio Clienti. | |||
|---|---|---|---|---|---|---|
|
|
LT6654AMPS6-4.096#PBF | Analog Devices | Voltage References | V-Ref Precision 4.096V 10mA 6-Pin TSOT-23 T/R | ACQUISTA | |
|
|
LTC6078CMS8 | Analog Devices | Operational Amplifiers - Op Amps | Op Amp Dual Low Noise Amplifier R-R I/O 5.5V 8-Pin MSOP | ACQUISTA | |
|
|
LTC4415IMSE#PBF | Analog Devices | OR Controllers | OR Controller Single 0.07Ohm 16-Pin MSOP EP Tube | ACQUISTA | |
|
|
LTC2637CMS-HMX12#TRPBF | Analog Devices | Digital to Analog Converters - DACs | DAC 8-CH 12-bit 16-Pin MSOP T/R | ACQUISTA | |
|
|
LT6654AMPS6-4.096#TRMPBF | Analog Devices | Voltage References | V-Ref Precision 4.096V 10mA 6-Pin TSOT-23 T/R | ACQUISTA | |
|
|
LTC2499CUHF#PBF | Analog Devices | Analog to Digital Converters - ADCs | 16-Channel Single ADC Delta-Sigma 7.5sps 24-bit Serial 38-Pin QFN EP Tube | ACQUISTA | |
|
|
24AA02T-I/OT | Microchip Technology | EEPROM | EEPROM Serial-I2C 2K-bit 256 x 8 1.8V/2.5V/3.3V/5V Automotive AEC-Q100 5-Pin SOT-23 T/R | ACQUISTA | |
|
|
LTC2637CMS-HMX12#PBF | Analog Devices | Digital to Analog Converters - DACs | DAC 8-CH 12-bit 16-Pin MSOP Tube | ACQUISTA | |
|
|
LT6654AMPS6-4.096#TRPBF | Analog Devices | Voltage References | V-Ref Precision 4.096V 10mA 6-Pin TSOT-23 T/R | ACQUISTA | |
|
|
LTC2933CGN#TRPBF | Analog Devices | Supervisory Circuits | Processor Supervisor 1 Active High/Active Low/Open Drain 16-Pin SSOP N T/R | ACQUISTA | |
|
|
LTC2933CGN#PBF | Analog Devices | Supervisory Circuits | Processor Supervisor 1 Active High/Active Low/Open Drain 16-Pin SSOP N Tube | ACQUISTA | |