DN06073/D, 24V Input, 5A DC-DC PWM Buck Controller + FET

Progetto di riferimento usando la parte NCP3020 di onsemi

Produttore

onsemi
  • Categorie di applicazione
    Alimentatori
  • Tipologia di prodotti
    Alimentatori singola uscita da CC a CC

Per prodotti finali

  • Industrial

Per contattare il Servizio Clienti.

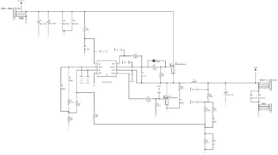
  • DN06073/D, Reference design is proposed for a +24V input industrial application where there is a need to step-down the voltage to +3.3V @ 5A. The requirement specified a large electrolytic input capacitance and also to utilize electrolytic capacitors on the output. Target efficiency is >85%. The PCB for the NCP3020 is a 2-layer board for use in applications up to 50W. The synchronous buck converter uses voltage mode control, which can be compensated externally with a transconductance amplifier. The soft start time is fixed. The NCP3020 demonstration board is a flexible design allowing the use of electrolytic capacitors or ceramic capacitors.

Funzioni principali

  • Conversion Type
    DC to DC
  • Input Voltage
    21.6 to 26.4 V
  • Output Voltage
    3.2 to 3.34 V
  • Output Current
    0.01 to 5 A
  • Output Power
    16 W
  • Efficiency
    90 %
  • Topology
    Buck

Non perderti le ultime novità sull'elettronica

Abbiamo aggiornato la nostra Politica sulla privacy. Ti preghiamo di verificare le modifiche apportate. Facendo clic su "Accetto", dichiari di accettare la Politica sulla privacy e i Termini di utilizzo di Arrow Electronics.

Il nostro sito web mette i cookies sul vostro dispositivo per migliorare la vostra esperienza e il nostro sito. Leggete altre informazioni sui cookies che usiamo e su come disabilitarli qui. I cookies e le tecnologie di tracking possono essere usati per scopi commerciali.

Con un click su “Accept”, voi consentite l'inserimento dei cookies sul vostro dispositivo e l'uso da parte nostra di tecnologie di tracking. Per avere altre informazioni e istruzioni su come disabilitare i cookies e le tecnologie di tracking, clickate su “Read More” qui sotto. Mentre l'accettazione dei cookies e delle tecnologie di tracking è volontaria, una loro disabilitazione potrebbe determinare un funzionamento non corretto del sito web, ed alcuni messaggi di allarme potrebbero essere per voi meno importanti.

Noi rispettiamo la vostra privacy. Leggete qui la nostra politica relativa alla privacy