DC795A, Demo Board Using LT5527EUF 4.5V to 5.25V High Linearity Down Converting Mixer

Progetto di riferimento usando la parte LT5527EUF di Analog Devices

Produttore

Analog Devices
  • Categorie di applicazione
    Comunicazione wireless
  • Tipologia di prodotti
    Convertitore alto-basso e mixer

Per prodotti finali

  • Cellular Phone
  • WiMAX Basestation
  • Wireless Infrastructure

Per contattare il Servizio Clienti.

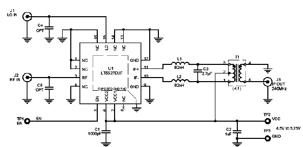
  • DC795A, Demonstration Circuit is intended to demonstrate the capabilities of the LT5527 high signal-level Down-Converting mixer IC for cable and wireless infrastructure applications. The LT5527 is a broadband high signal level active mixer optimized for high linearity Down-Converter receiver/transmitter applications for cable and wireless infrastructure

Non perderti le ultime novità sull'elettronica

Abbiamo aggiornato la nostra Politica sulla privacy. Ti preghiamo di verificare le modifiche apportate. Facendo clic su "Accetto", dichiari di accettare la Politica sulla privacy e i Termini di utilizzo di Arrow Electronics.

Il nostro sito web mette i cookies sul vostro dispositivo per migliorare la vostra esperienza e il nostro sito. Leggete altre informazioni sui cookies che usiamo e su come disabilitarli qui. I cookies e le tecnologie di tracking possono essere usati per scopi commerciali.

Con un click su “Accept”, voi consentite l'inserimento dei cookies sul vostro dispositivo e l'uso da parte nostra di tecnologie di tracking. Per avere altre informazioni e istruzioni su come disabilitare i cookies e le tecnologie di tracking, clickate su “Read More” qui sotto. Mentre l'accettazione dei cookies e delle tecnologie di tracking è volontaria, una loro disabilitazione potrebbe determinare un funzionamento non corretto del sito web, ed alcuni messaggi di allarme potrebbero essere per voi meno importanti.

Noi rispettiamo la vostra privacy. Leggete qui la nostra politica relativa alla privacy