DC2016A, Demo Board for LTM8054 36VIN, 5.4A Sync Buck-Boost module Regulator

Progetto di riferimento usando la parte LTM8054EY#PBF di Analog Devices

Produttore

Analog Devices
  • Categorie di applicazione
    Alimentatori
  • Tipologia di prodotti
    Alimentatori singola uscita da CC a CC

Per prodotti finali

  • Battery Powered Instrument
  • Industrial Control
  • Solar Power

Per contattare il Servizio Clienti.

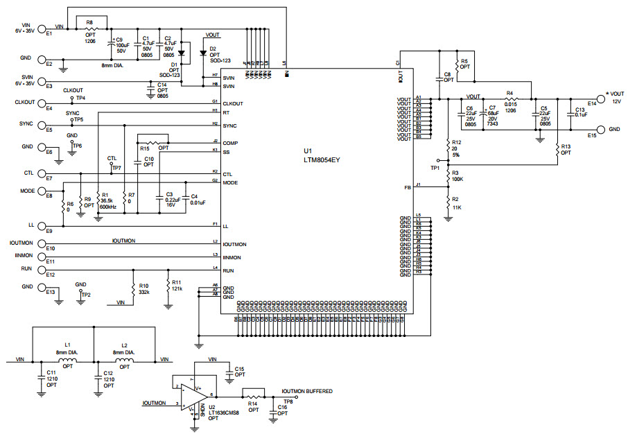
  • DC2016A, Demonstration Circuit 2016A features the LTM8054 a synchronous buck-boost module regulator that accepts input voltages lower, higher or the same as the output, but is also highly efficient due to its four-switch architecture. The output for DC2016A is 12V and the input voltage range is 6V to 35V - see the LTM8054 data sheet for application circuits with input voltages up to 36V. The maximum output current of DC2016A is 3A and the switching frequency is 600kHz

Funzioni principali

  • Conversion Type
    DC to DC
  • Input Voltage
    6 to 35 V
  • Output Voltage
    12 V
  • Output Current
    1.8 to 3 A
  • Efficiency
    92 %
  • Topology
    Buck Boost

Non perderti le ultime novità sull'elettronica

Abbiamo aggiornato la nostra Politica sulla privacy. Ti preghiamo di verificare le modifiche apportate. Facendo clic su "Accetto", dichiari di accettare la Politica sulla privacy e i Termini di utilizzo di Arrow Electronics.

Il nostro sito web mette i cookies sul vostro dispositivo per migliorare la vostra esperienza e il nostro sito. Leggete altre informazioni sui cookies che usiamo e su come disabilitarli qui. I cookies e le tecnologie di tracking possono essere usati per scopi commerciali.

Con un click su “Accept”, voi consentite l'inserimento dei cookies sul vostro dispositivo e l'uso da parte nostra di tecnologie di tracking. Per avere altre informazioni e istruzioni su come disabilitare i cookies e le tecnologie di tracking, clickate su “Read More” qui sotto. Mentre l'accettazione dei cookies e delle tecnologie di tracking è volontaria, una loro disabilitazione potrebbe determinare un funzionamento non corretto del sito web, ed alcuni messaggi di allarme potrebbero essere per voi meno importanti.

Noi rispettiamo la vostra privacy. Leggete qui la nostra politica relativa alla privacy