CAN Transceiver for Automotive
Progetto di riferimento usando la parte MAX13041 di Analog Devices
Per prodotti finali
- Automotive and Transportation
- Car Networking
Per contattare il Servizio Clienti.
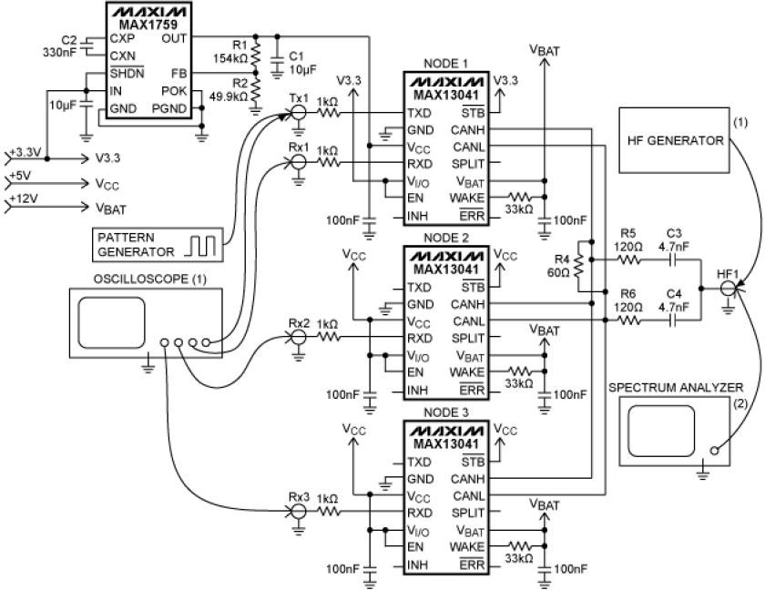
- Test setup for DPI and emissions testing consists of MAX13041 three identical transceivers mounted on a defined PCB, With one of them supplied by the MAX1759 charge pump
Parti in primo piano (10)
| Numero parte | Produttore | Tipo | Per contattare il Servizio Clienti. | |||
|---|---|---|---|---|---|---|
|
|
MAX1759EUB+T | Analog Devices | Charge Pump | Charge Pump STPUP/STPDN 3.3V/2.5V to 5.5V 100mA 10-Pin uMAX T/R | ACQUISTA | |
|
|
MAX1759EUB+T | Analog Devices | Charge Pump | Charge Pump STPUP/STPDN 3.3V/2.5V to 5.5V 100mA 10-Pin uMAX T/R | ACQUISTA | |
|
|
MAX13041ASD/V+ | Analog Devices | Controller Area Network - CAN Transceivers | CAN 1Mbps Sleep/Standby 9V/12V/15V/18V/24V/28V Automotive AEC-Q100 14-Pin SOIC N Tube | ACQUISTA | |
|
|
MAX13041ASD+T | Analog Devices | Controller Area Network - CAN Transceivers | CAN 1Mbps Sleep/Standby 9V/12V/15V/18V/24V/28V 14-Pin SOIC N T/R | ACQUISTA | |
|
|
MAX13041ASD/V+T | Analog Devices | Controller Area Network - CAN Transceivers | CAN 1Mbps Sleep/Standby 9V/12V/15V/18V/24V/28V Automotive AEC-Q100 14-Pin SOIC N T/R | ACQUISTA | |
|
|
MAX13041ASD/V+T | Analog Devices | Controller Area Network - CAN Transceivers | CAN 1Mbps Sleep/Standby 9V/12V/15V/18V/24V/28V Automotive AEC-Q100 14-Pin SOIC N T/R | ACQUISTA | |
|
|
MAX13041ASD+ | Analog Devices | Controller Area Network - CAN Transceivers | CAN 1Mbps Sleep/Standby 9V/12V/15V/18V/24V/28V 14-Pin SOIC N Tube | ACQUISTA | |
|
|
MAX13041ASD/V+ | Analog Devices | Controller Area Network - CAN Transceivers | CAN 1Mbps Sleep/Standby 9V/12V/15V/18V/24V/28V Automotive AEC-Q100 14-Pin SOIC N Tube | ACQUISTA | |
|
|
MAX13041ASD+ | Analog Devices | Controller Area Network - CAN Transceivers | CAN 1Mbps Sleep/Standby 9V/12V/15V/18V/24V/28V 14-Pin SOIC N Tube | ACQUISTA | |
|
|
MAX13041ASD+T | Analog Devices | Controller Area Network - CAN Transceivers | CAN 1Mbps Sleep/Standby 9V/12V/15V/18V/24V/28V 14-Pin SOIC N T/R | ACQUISTA | |