Filtri
| Descrizione | Rilasciato da | Per applicazione | Per prodotti finali | |||
|---|---|---|---|---|---|---|
MAX16833EVKIT+MAX16833EVKIT+, Evaluation Kit for MAX16833 High Brightness LED Driver for Automotive Lighting |
Analog Devices | Lighting | Automotive Lighting, Industrial LED Lighting, Stadium Lighting, Front Lighting | |||
AN4537 |
Analog Devices | Lighting | Automotive and Transportation | |||
AN4481 |
Analog Devices | Lighting | Industrial, Automotive and Transportation, Emergency LED lighting, Heads-Up Display | |||
AN4503 |
Analog Devices | Lighting | Industrial Programmable Logic Controllers (PLCs) | |||
AN3980High Brightness LED Driver for Automotive Interior, CHMSL, Tail Light |
Analog Devices | Lighting | Automotive and Transportation, Automotive Lighting, Off-Line Exterior Lighting | |||
AN4646 |
Analog Devices | Lighting | Automotive and Transportation, LCD Backlighting, LCD Monitor, Automotive Lighting, LCD Display | |||
AN3668 |
Analog Devices | Lighting | LED Lighting, Automotive Lighting, Signage Lighting, High-Brightness LED Driver | |||
AN3866 |
Analog Devices | Lighting | LCD Backlighting | |||
AN3866 |
Analog Devices | Lighting | LCD Backlighting | |||
MAX16822BEVKIT+MAX16822BEVKIT+, Evaluation Kit for MAX16822 High Brightness LED Driver for Automotive Lighting |
Analog Devices | Lighting | Automotive Lighting, Industrial LED Lighting, Emergency LED lighting, Stadium Lighting, Heads-Up Display | |||
MAX16824EVKIT+ |
Analog Devices | Lighting | LCD Backlighting, Automotive Lighting, Industrial LED Lighting, Stadium Lighting, Indoor & Outdoor Lighting | |||
MAX16826EVKIT+ |
Analog Devices | Lighting | LCD Monitor, LCD TV, Automotive Lighting, Industrial LED Lighting, Front Lighting | |||
MAX16834EVKIT+MAX16834EVKIT+, Evaluation Kit for MAX16834 High Brightness LED Driver for Automotive Lighting |
Analog Devices | Lighting | LCD Backlighting, Automotive Lighting, Projector, Stadium Lighting | |||
AN4597 |
Analog Devices | Lighting | Automotive and Transportation, LCD Backlighting, LCD Monitor, Automotive Lighting, LCD Display | |||
AN4646 |
Analog Devices | Lighting | Automotive and Transportation, LCD Backlighting, LCD Monitor, Automotive Lighting, LCD Display | |||
LTC3210-2_Typical Application |
Analog Devices | Lighting | Cellular Phone, Personal Digital Assistant, Camera Light Supply, Digital Still Camera (DSC) | |||
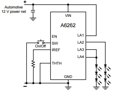
A6261_Typical ApplicationTypical Application for A6261 Mix of output combinations LED Array Driver |
Allegro MicroSystems | Lighting | Automotive Lighting | |||
A6261_Typical Application |
Allegro MicroSystems | Lighting | Automotive Lighting | |||
A6261_Typical ApplicationTypical Application for A6261 Higher voltage operation LED Array Driver |
Allegro MicroSystems | Lighting | Automotive Lighting | |||
A6261_Typical ApplicationTypical Application for A6261 High brightness (HB) LED incandescent lamp replacement |
Allegro MicroSystems | Lighting | Automotive Lighting | |||