ADN8835CP-EVALZ, Evaluation Board for Evaluating the ADN8835 Ultracompact, 3A Thermoelectric Cooler (TEC) Controller

Progetto di riferimento usando la parte ADN8835ACPZ-R7 di Analog Devices

Produttore

Analog Devices
  • Categorie di applicazione
    Misura e monitoraggio
  • Tipologia di prodotti
    Misura della temperatura

Per prodotti finali

  • Temperature Monitoring

Per contattare il Servizio Clienti.

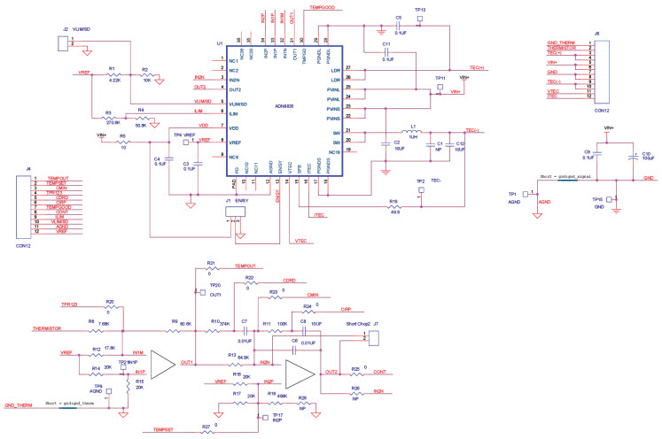
  • ADN8835CP-EVALZ, Evaluation Board is designed to work with various TEC modules and thermistors. The ADN8835, which is included on the evaluation board, delivers and controls bidirectional current through a TEC controller using two pairs of the complementary integrated MOSFETs in an H-bridge configuration. The TEC cooling and heating current limits are set to 3A, and the maximum TEC voltage is programmed to 3.5V using two on-board resistor dividers. The temperature set point circuit is optimized to work with a 10 k-ohm negative thermal coefficient (NTC) thermistor. The on-board proportional integral differential (PID) compensation network components can be replaced by soldering different value components that match the temperature control loop characteristics with the thermal load to achieve the required response time and temperature stability

Non perderti le ultime novità sull'elettronica

Abbiamo aggiornato la nostra Politica sulla privacy. Ti preghiamo di verificare le modifiche apportate. Facendo clic su "Accetto", dichiari di accettare la Politica sulla privacy e i Termini di utilizzo di Arrow Electronics.

Il nostro sito web mette i cookies sul vostro dispositivo per migliorare la vostra esperienza e il nostro sito. Leggete altre informazioni sui cookies che usiamo e su come disabilitarli qui. I cookies e le tecnologie di tracking possono essere usati per scopi commerciali.

Con un click su “Accept”, voi consentite l'inserimento dei cookies sul vostro dispositivo e l'uso da parte nostra di tecnologie di tracking. Per avere altre informazioni e istruzioni su come disabilitare i cookies e le tecnologie di tracking, clickate su “Read More” qui sotto. Mentre l'accettazione dei cookies e delle tecnologie di tracking è volontaria, una loro disabilitazione potrebbe determinare un funzionamento non corretto del sito web, ed alcuni messaggi di allarme potrebbero essere per voi meno importanti.

Noi rispettiamo la vostra privacy. Leggete qui la nostra politica relativa alla privacy