DC1897B, Demonstration Board using LTC3605A, 20V, 5A Monolithic Synchronous Step-Down Regulator

Reference Design using part LTC3605AEUF by Analog Devices

Manufacturer

Analog Devices
  • Application Category
    Power Supplies
  • Product Type
    DC to DC Single Output Power Supplies

Associated Documents

For End Products

  • Backplane Distributed Power
  • Electrocardiograph Battery Powered
  • Instrumentation and Measurement
  • Portable
  • Power Supplies

Description

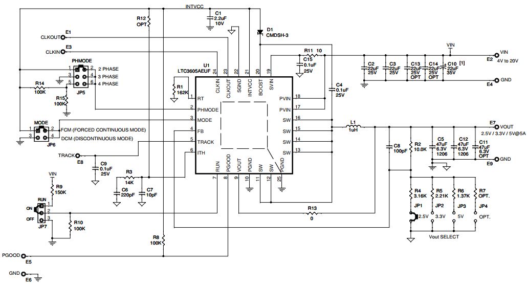
  • DC1897B, Demonstration Board using LTC3605A, 20V, 5A Monolithic Synchronous Step-Down Regulator. The DC1897B has a maximum input voltage of 20V, and is capable of delivering up to 5A of output current at a minimum input voltage of 4V. The output voltage of the DC1897B can be set as low as 0.6V, the reference voltage of the LTC3605A. At low load currents, the DC1897B operates in discontinuous mode, and during shut-down, it consumes 11 uA of quiescent current typically. The DC1897B can achieve efficiency over 90%

Key Features

  • Conversion Type
    DC to DC
  • Input Voltage
    4 to 20 V
  • Output Voltage
    0.6 to 5 V
  • Output Current
    5 A
  • Efficiency
    90 %
  • Topology
    Buck

We've updated our privacy policy. Please take a moment to review these changes. By clicking I Agree to Arrow Electronics Terms Of Use  and have read and understand the Privacy Policy and Cookie Policy.

Our website places cookies on your device to improve your experience and to improve our site. Read more about the cookies we use and how to disable them here. Cookies and tracking technologies may be used for marketing purposes.
By clicking “Accept”, you are consenting to placement of cookies on your device and to our use of tracking technologies. Click “Read More” below for more information and instructions on how to disable cookies and tracking technologies. While acceptance of cookies and tracking technologies is voluntary, disabling them may result in the website not working properly, and certain advertisements may be less relevant to you.
We respect your privacy. Read our privacy policy here