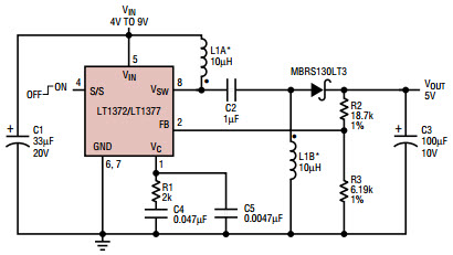
Typical Application for LT1372CN8 2 Li-Ion Cell to 5V SEPIC Converter

Progetto di riferimento usando la parte LT1372CN8 di Analog Devices

Produttore

Analog Devices
  • Categorie di applicazione
    Alimentatori
  • Tipologia di prodotti
    Alimentatori singola uscita da CC a CC

Per prodotti finali

  • Boost Converter
  • CCFL Backlight Driver
  • Fly-Back Converter
  • Inverting Supplies
  • Laptop Power Supply

Per contattare il Servizio Clienti.

  • Typical Application for LT1372CN8 2 Li-Ion Cell to 5V SEPIC Converter. The LT1372 is a monolithic high frequency switching regulators. It can be operated in all standard switching configurations including boost, buck, flyback, forward, inverting and Cuk. A 1.5A high efficiency switch is included on the die, along with all oscillator, control and protection circuitry

Funzioni principali

  • Conversion Type
    DC to DC
  • Input Voltage
    4 to 9 V
  • Output Voltage
    5 V
  • Output Current
    1.5 A
  • Topology
    SEPIC

Non perderti le ultime novità sull'elettronica

Abbiamo aggiornato la nostra Politica sulla privacy. Ti preghiamo di verificare le modifiche apportate. Facendo clic su "Accetto", dichiari di accettare la Politica sulla privacy e i Termini di utilizzo di Arrow Electronics.

Il nostro sito web mette i cookies sul vostro dispositivo per migliorare la vostra esperienza e il nostro sito. Leggete altre informazioni sui cookies che usiamo e su come disabilitarli qui. I cookies e le tecnologie di tracking possono essere usati per scopi commerciali.

Con un click su “Accept”, voi consentite l'inserimento dei cookies sul vostro dispositivo e l'uso da parte nostra di tecnologie di tracking. Per avere altre informazioni e istruzioni su come disabilitare i cookies e le tecnologie di tracking, clickate su “Read More” qui sotto. Mentre l'accettazione dei cookies e delle tecnologie di tracking è volontaria, una loro disabilitazione potrebbe determinare un funzionamento non corretto del sito web, ed alcuni messaggi di allarme potrebbero essere per voi meno importanti.

Noi rispettiamo la vostra privacy. Leggete qui la nostra politica relativa alla privacy