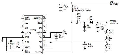
Typical Application Circuit for LT1184CS LCD Contrast Positive Boost/Charge Pump Converter

Progetto di riferimento usando la parte LT1184CS di Analog Devices

Produttore

Analog Devices
  • Categorie di applicazione
    Alimentatori
  • Tipologia di prodotti
    Alimentatori multiuscita da CC a CC

Per prodotti finali

  • Displays
  • Notebook
  • palmtops
  • Portable Instrumentation
  • Retail

Per contattare il Servizio Clienti.

  • Typical Application Circuit for LT1184CS LCD Contrast Positive Boost/Charge Pump ConverterLT1184CS. The LT1184 provides the CCFL function. The ICs include high current, high efficiency switches, an oscillator, a reference, output drive logic, control blocks and protection circuitry

Funzioni principali

  • Conversion Type
    DC to DC
  • Input Voltage
    3 to 30 V
  • Efficiency
    90 %
  • Topology
    Boost

Non perderti le ultime novità sull'elettronica

Abbiamo aggiornato la nostra Politica sulla privacy. Ti preghiamo di verificare le modifiche apportate. Facendo clic su "Accetto", dichiari di accettare la Politica sulla privacy e i Termini di utilizzo di Arrow Electronics.

Il nostro sito web mette i cookies sul vostro dispositivo per migliorare la vostra esperienza e il nostro sito. Leggete altre informazioni sui cookies che usiamo e su come disabilitarli qui. I cookies e le tecnologie di tracking possono essere usati per scopi commerciali.

Con un click su “Accept”, voi consentite l'inserimento dei cookies sul vostro dispositivo e l'uso da parte nostra di tecnologie di tracking. Per avere altre informazioni e istruzioni su come disabilitare i cookies e le tecnologie di tracking, clickate su “Read More” qui sotto. Mentre l'accettazione dei cookies e delle tecnologie di tracking è volontaria, una loro disabilitazione potrebbe determinare un funzionamento non corretto del sito web, ed alcuni messaggi di allarme potrebbero essere per voi meno importanti.

Noi rispettiamo la vostra privacy. Leggete qui la nostra politica relativa alla privacy