TX-SDK-V2/NOPB, Ultrasound Transmit Solution Evaluation Board for the LM96530 Octal T/R Switch, LM96550 Octal High Voltage Pulser, LM96570 Octal Digital Beam former

Progetto di riferimento usando la parte LM96550SQ di Texas Instruments

Produttore

Texas Instruments
  • Categorie di applicazione
    Sensori e trasduttori
  • Tipologia di prodotti
    Generatore di impulsi ultrasound

Per prodotti finali

  • Ultrasound Imaging

Per contattare il Servizio Clienti.

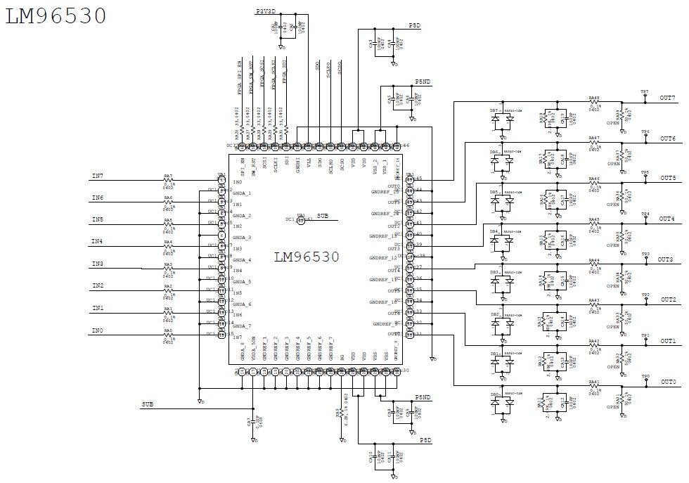
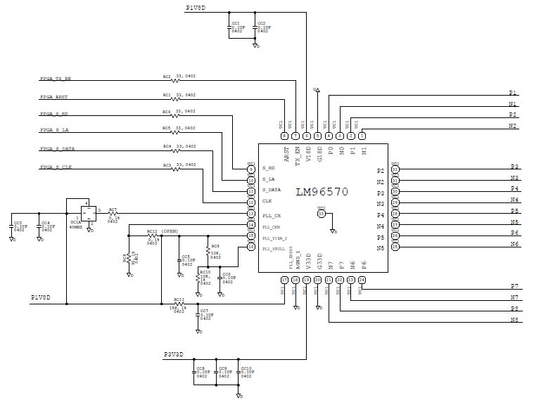
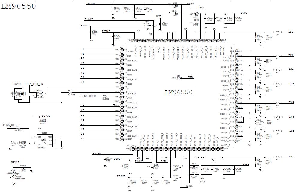
  • TX-SDK-V2/NOPB, Ultrasound Transmit Solution Evaluation Board demonstrates a comprehensive transmit-side signal path featuring the LM96530 Octal T/R Switch, the LM96550 Octal High Voltage Pulser and the LM96570 Octal Digital Beam former. The digital beam former serves as the on-board signal generator by outputting programmable digital pulse patterns (an external 40MHz VCXO is included to drive the internal PLL of the beam former). These output pulse patterns then drive the inputs of the high voltage pulser. The pulser outputs drive both the inputs of the T/R switch, as well as SMA connectors for measuring the high voltage pulsar's performance

Non perderti le ultime novità sull'elettronica

Abbiamo aggiornato la nostra Politica sulla privacy. Ti preghiamo di verificare le modifiche apportate. Facendo clic su "Accetto", dichiari di accettare la Politica sulla privacy e i Termini di utilizzo di Arrow Electronics.

Il nostro sito web mette i cookies sul vostro dispositivo per migliorare la vostra esperienza e il nostro sito. Leggete altre informazioni sui cookies che usiamo e su come disabilitarli qui. I cookies e le tecnologie di tracking possono essere usati per scopi commerciali.

Con un click su “Accept”, voi consentite l'inserimento dei cookies sul vostro dispositivo e l'uso da parte nostra di tecnologie di tracking. Per avere altre informazioni e istruzioni su come disabilitare i cookies e le tecnologie di tracking, clickate su “Read More” qui sotto. Mentre l'accettazione dei cookies e delle tecnologie di tracking è volontaria, una loro disabilitazione potrebbe determinare un funzionamento non corretto del sito web, ed alcuni messaggi di allarme potrebbero essere per voi meno importanti.

Noi rispettiamo la vostra privacy. Leggete qui la nostra politica relativa alla privacy