TS4999, filter-free stereo 2 x 2.8 W Class-D audio power amplifier with selectable 3D effect

Progetto di riferimento usando la parte TS4999 di STMicroelectronics

Produttore

STMicroelectronics
  • Categorie di applicazione
    Audio
  • Tipologia di prodotti
    Amplificatore alimentato audio

Per prodotti finali

  • Audio Amplifier

Per contattare il Servizio Clienti.

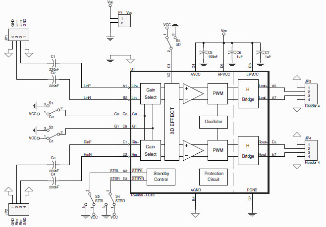
  • TS4999, filter-free stereo 2 x 2.8 W Class-D audio power amplifier with selectable 3D effect. This application note concerns the TS4999 demonstration board, designed to evaluate the stereo Class-D audio differential amplifier TS4999

Funzioni principali

  • Number of Channels
    2
  • Output Power
    2.8 W
  • Amplifier Type
    Class-D

Non perderti le ultime novità sull'elettronica

Abbiamo aggiornato la nostra Politica sulla privacy. Ti preghiamo di verificare le modifiche apportate. Facendo clic su "Accetto", dichiari di accettare la Politica sulla privacy e i Termini di utilizzo di Arrow Electronics.

Il nostro sito web mette i cookies sul vostro dispositivo per migliorare la vostra esperienza e il nostro sito. Leggete altre informazioni sui cookies che usiamo e su come disabilitarli qui. I cookies e le tecnologie di tracking possono essere usati per scopi commerciali.

Con un click su “Accept”, voi consentite l'inserimento dei cookies sul vostro dispositivo e l'uso da parte nostra di tecnologie di tracking. Per avere altre informazioni e istruzioni su come disabilitare i cookies e le tecnologie di tracking, clickate su “Read More” qui sotto. Mentre l'accettazione dei cookies e delle tecnologie di tracking è volontaria, una loro disabilitazione potrebbe determinare un funzionamento non corretto del sito web, ed alcuni messaggi di allarme potrebbero essere per voi meno importanti.

Noi rispettiamo la vostra privacy. Leggete qui la nostra politica relativa alla privacy