SY88932L EV, SY88932L evaluation board for 3.3V, 3.2Gbps SONET/SDH laser driver with 50 ohm input termination

Progetto di riferimento usando la parte SY88932 di Microchip Technology

Produttore

Microchip Technology
  • Categorie di applicazione
    Ottico
  • Tipologia di prodotti
    Driver laser

Per prodotti finali

  • Optical Networking
  • SONET

Per contattare il Servizio Clienti.

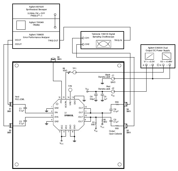
  • SY88932L EV, SY88932L evaluation board for 3.3V, 3.2Gbps SONET/SDH laser driver with 50 ohm input termination. The SY88932L evaluation board, 3.3V, 3.2Gbps SONET/SDH laser driver with 50 ohm input termination. The smallest laser driver with programmable modulation current used for applications up to 3.2Gbps

Non perderti le ultime novità sull'elettronica

Abbiamo aggiornato la nostra Politica sulla privacy. Ti preghiamo di verificare le modifiche apportate. Facendo clic su "Accetto", dichiari di accettare la Politica sulla privacy e i Termini di utilizzo di Arrow Electronics.

Il nostro sito web mette i cookies sul vostro dispositivo per migliorare la vostra esperienza e il nostro sito. Leggete altre informazioni sui cookies che usiamo e su come disabilitarli qui. I cookies e le tecnologie di tracking possono essere usati per scopi commerciali.

Con un click su “Accept”, voi consentite l'inserimento dei cookies sul vostro dispositivo e l'uso da parte nostra di tecnologie di tracking. Per avere altre informazioni e istruzioni su come disabilitare i cookies e le tecnologie di tracking, clickate su “Read More” qui sotto. Mentre l'accettazione dei cookies e delle tecnologie di tracking è volontaria, una loro disabilitazione potrebbe determinare un funzionamento non corretto del sito web, ed alcuni messaggi di allarme potrebbero essere per voi meno importanti.

Noi rispettiamo la vostra privacy. Leggete qui la nostra politica relativa alla privacy