STEVAL-ISA096V1, Demonstration Board using Viper06 auxiliary power supply in buck-boost topology
Progetto di riferimento usando la parte VIPER06 di STMicroelectronics
Documenti associati
Per prodotti finali
- Home Appliances
- LED Lighting
- Power Meter
Per contattare il Servizio Clienti.
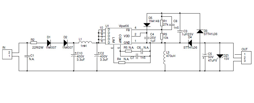
- STEVAL-ISA096V1, Demonstration Board is a switched mode power supply (SMPS). This non-isolated SMPS is designed in a buck-boost topology and is capable of delivering up to 2 W of output over a wide input voltage range. This board also offers the user the possibility of adapting the circuit to specific needs, thanks to an available free PCB area. The SMPS generates 12 V of nominal output voltage. The STEVAL-ISA096V1 demonstration board is based on the VIPer06, a monolithic converter that integrates an 800 V avalanche-rugged MOSFET and PWM controller in one package, offering a cost-effective and space-saving solution
Funzioni principali
-
Conversion TypeAC to DC
-
Input Voltage85 to 264 (AC) V
-
Output Voltage-12 V
-
Output Current0.15 A
-
TopologyBuck Boost
Parti in primo piano (9)
| Numero parte | Produttore | Tipo | Per contattare il Servizio Clienti. | |||
|---|---|---|---|---|---|---|
|
|
VIPER06LSTR | STMicroelectronics | AC to DC Switching Converters | AC to DC Switching Converter Off-Line Switcher 66kHz T/R 10-Pin SSO | ACQUISTA | |
|
|
VIPER06XS | STMicroelectronics | AC to DC Switching Converters | AC to DC Switching Converter Off-Line Switcher 33kHz Tube 10-Pin SSO | ACQUISTA | |
|
|
VIPER06HS | STMicroelectronics | AC to DC Switching Converters | AC to DC Switching Converter Off-Line Switcher 127kHz Tube 10-Pin SSO | ACQUISTA | |
|
|
VIPER06XSTR | STMicroelectronics | AC to DC Switching Converters | AC to DC Switching Converter Off-Line Switcher 33kHz T/R 10-Pin SSO | ACQUISTA | |
|
|
VIPER06LS | STMicroelectronics | AC to DC Switching Converters | AC to DC Switching Converter Off-Line Switcher 66kHz Tube 10-Pin SSO | ACQUISTA | |
|
|
VIPER06HN | STMicroelectronics | AC to DC Switching Converters | AC to DC Switching Converter Off-Line Switcher 127kHz Tube 7-Pin DIP | ACQUISTA | |
|
|
VIPER06XN | STMicroelectronics | AC to DC Switching Converters | AC to DC Switching Converter Off-Line Switcher 33kHz Tube 7-Pin DIP | ACQUISTA | |
|
|
VIPER06LN | STMicroelectronics | AC to DC Switching Converters | AC to DC Switching Converter Off-Line Switcher 66kHz Tube 7-Pin DIP | ACQUISTA | |
|
|
VIPER06HSTR | STMicroelectronics | AC to DC Switching Converters | AC to DC Switching Converter Off-Line Switcher 127kHz T/R 10-Pin SSO | ACQUISTA | |