STEVAL-ILL070V2, Evaluation Board Using HVLED001 35W single string LED Driver

Progetto di riferimento usando la parte HVLED001 di STMicroelectronics

Produttore

STMicroelectronics
  • Categorie di applicazione
    Illuminazione
  • Tipologia di prodotti
    Driver LED generico

Per prodotti finali

  • Lighting Environments

Per contattare il Servizio Clienti.

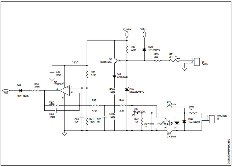
  • STEVAL-ILL070V2, Evaluation Board Using HVLED001 35W single string LED Driver. The STEVAL-ILL070V2 is intended to drive a single LED string with a maximum output current of 700 mA. The LED current can be adjusted using either a 0-10 V interface or a PWM signal on the SELV portion of the board. The universal input capability makes this board suitable in worldwide designs. An auxiliary 12 V output is also present to supply small circuitries providing a maximum current of 10 mA. Input voltage variations, excessive input voltage or very low input voltages are managed by some of the protections of the HVLED001, improving the reliability of the application. Output open circuit and overload protections trigger auto-restart for safe operation in lighting environments

Funzioni principali

  • Input Voltage
    90 to 265 (AC) V
  • Output Voltage
    24 to 48 V
  • Output Current
    0.7 A
  • Output Power
    35 W
  • Number of Derived Elements
    1

Non perderti le ultime novità sull'elettronica

Abbiamo aggiornato la nostra Politica sulla privacy. Ti preghiamo di verificare le modifiche apportate. Facendo clic su "Accetto", dichiari di accettare la Politica sulla privacy e i Termini di utilizzo di Arrow Electronics.

Il nostro sito web mette i cookies sul vostro dispositivo per migliorare la vostra esperienza e il nostro sito. Leggete altre informazioni sui cookies che usiamo e su come disabilitarli qui. I cookies e le tecnologie di tracking possono essere usati per scopi commerciali.

Con un click su “Accept”, voi consentite l'inserimento dei cookies sul vostro dispositivo e l'uso da parte nostra di tecnologie di tracking. Per avere altre informazioni e istruzioni su come disabilitare i cookies e le tecnologie di tracking, clickate su “Read More” qui sotto. Mentre l'accettazione dei cookies e delle tecnologie di tracking è volontaria, una loro disabilitazione potrebbe determinare un funzionamento non corretto del sito web, ed alcuni messaggi di allarme potrebbero essere per voi meno importanti.

Noi rispettiamo la vostra privacy. Leggete qui la nostra politica relativa alla privacy