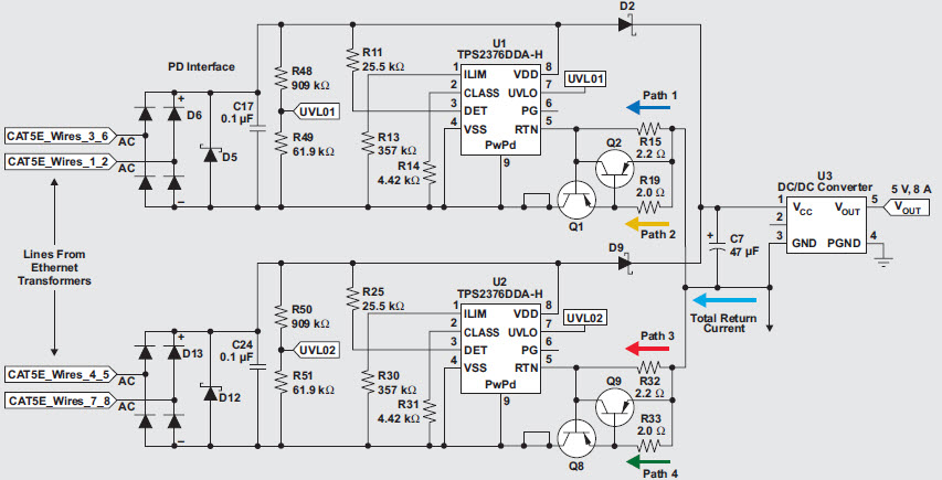
SLYT270, 40W, 5V DC to DC Single Output Power Supply for Power Over Ethernet

Progetto di riferimento usando la parte TPS2376DDA-H di Texas Instruments

Produttore

Texas Instruments
  • Categorie di applicazione
    Alimentatori
  • Tipologia di prodotti
    Alimentatori singola uscita da CC a CC

Documenti associati

Per prodotti finali

  • Power Over Ethernet

Per contattare il Servizio Clienti.

  • SLYT270, 40W, 5V DC to DC Single Output Power Supply for Power Over Ethernet. Four-Pair Architecture With Current Booster Circuit for High Power PoE Applications Based UCC3809-2

Funzioni principali

  • Conversion Type
    DC to DC
  • Input Voltage
    51 to 57 V
  • Output Voltage
    5 V
  • Output Current
    8 A
  • Output Power
    40 W
  • Efficiency
    85 %
  • Topology
    Flyback

Non perderti le ultime novità sull'elettronica

Abbiamo aggiornato la nostra Politica sulla privacy. Ti preghiamo di verificare le modifiche apportate. Facendo clic su "Accetto", dichiari di accettare la Politica sulla privacy e i Termini di utilizzo di Arrow Electronics.

Il nostro sito web mette i cookies sul vostro dispositivo per migliorare la vostra esperienza e il nostro sito. Leggete altre informazioni sui cookies che usiamo e su come disabilitarli qui. I cookies e le tecnologie di tracking possono essere usati per scopi commerciali.

Con un click su “Accept”, voi consentite l'inserimento dei cookies sul vostro dispositivo e l'uso da parte nostra di tecnologie di tracking. Per avere altre informazioni e istruzioni su come disabilitare i cookies e le tecnologie di tracking, clickate su “Read More” qui sotto. Mentre l'accettazione dei cookies e delle tecnologie di tracking è volontaria, una loro disabilitazione potrebbe determinare un funzionamento non corretto del sito web, ed alcuni messaggi di allarme potrebbero essere per voi meno importanti.

Noi rispettiamo la vostra privacy. Leggete qui la nostra politica relativa alla privacy