Power Monitoring for Industrial

Progetto di riferimento usando la parte MAX1087 di Analog Devices

Produttore

Analog Devices
  • Categorie di applicazione
    Misura e monitoraggio
  • Tipologia di prodotti
    Monitoraggio dell'energia

Per prodotti finali

  • Industrial

Per contattare il Servizio Clienti.

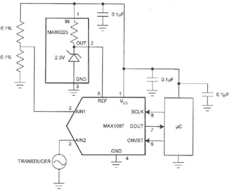
  • A supply-monitoring circuit usually requires that the ADC input be lower than the reference voltage. Consequently the circuit must include a resistive divider (and associated error) at the MAX1087 ADC input

Non perderti le ultime novità sull'elettronica

Abbiamo aggiornato la nostra Politica sulla privacy. Ti preghiamo di verificare le modifiche apportate. Facendo clic su "Accetto", dichiari di accettare la Politica sulla privacy e i Termini di utilizzo di Arrow Electronics.

Il nostro sito web mette i cookies sul vostro dispositivo per migliorare la vostra esperienza e il nostro sito. Leggete altre informazioni sui cookies che usiamo e su come disabilitarli qui. I cookies e le tecnologie di tracking possono essere usati per scopi commerciali.

Con un click su “Accept”, voi consentite l'inserimento dei cookies sul vostro dispositivo e l'uso da parte nostra di tecnologie di tracking. Per avere altre informazioni e istruzioni su come disabilitare i cookies e le tecnologie di tracking, clickate su “Read More” qui sotto. Mentre l'accettazione dei cookies e delle tecnologie di tracking è volontaria, una loro disabilitazione potrebbe determinare un funzionamento non corretto del sito web, ed alcuni messaggi di allarme potrebbero essere per voi meno importanti.

Noi rispettiamo la vostra privacy. Leggete qui la nostra politica relativa alla privacy