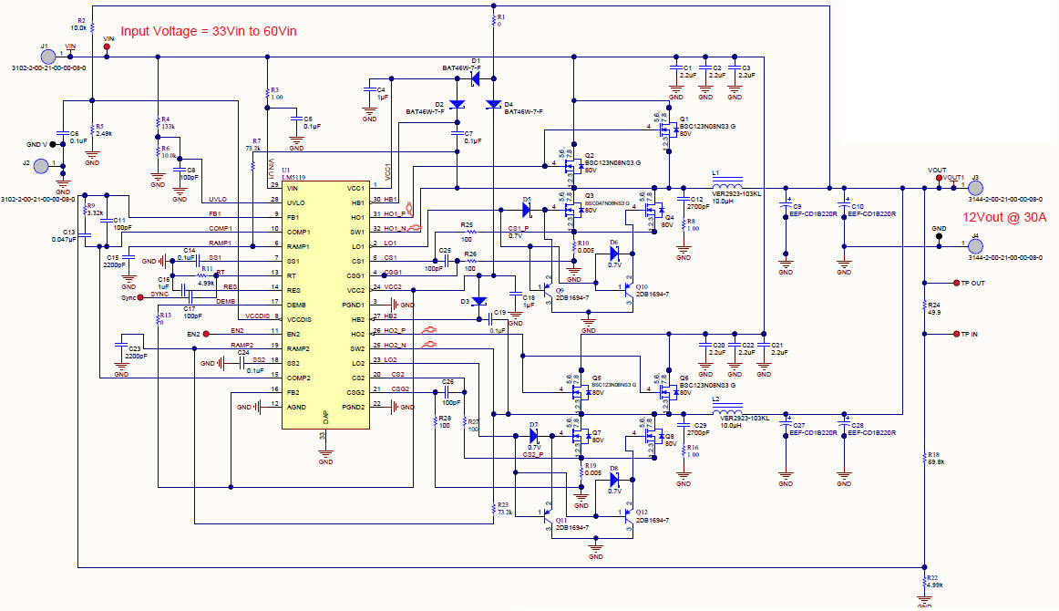
PMP7990, 33Vin to 60Vin, 12Vout @ 30A, Dual-Phase Synchronous Buck Converter

Progetto di riferimento usando la parte LM5119PSQE/NOPB di Texas Instruments

Produttore

Texas Instruments
  • Categorie di applicazione
    Alimentatori
  • Tipologia di prodotti
    Alimentatori singola uscita da CC a CC

Per prodotti finali

  • Power Supplies

Per contattare il Servizio Clienti.

  • PMP7990, A dual-phase synchronous buck converter accepting an input voltage of 33Vin to 60Vin and providing an output of 12Vout capable of supplying 30A

Funzioni principali

  • Conversion Type
    DC to DC
  • Input Voltage
    33 to 60 V
  • Output Voltage
    12 V
  • Output Current
    30 A
  • Output Power
    360 W
  • Topology
    Buck- Synchronous|Buck- Multiphase

Non perderti le ultime novità sull'elettronica

Abbiamo aggiornato la nostra Politica sulla privacy. Ti preghiamo di verificare le modifiche apportate. Facendo clic su "Accetto", dichiari di accettare la Politica sulla privacy e i Termini di utilizzo di Arrow Electronics.

Il nostro sito web mette i cookies sul vostro dispositivo per migliorare la vostra esperienza e il nostro sito. Leggete altre informazioni sui cookies che usiamo e su come disabilitarli qui. I cookies e le tecnologie di tracking possono essere usati per scopi commerciali.

Con un click su “Accept”, voi consentite l'inserimento dei cookies sul vostro dispositivo e l'uso da parte nostra di tecnologie di tracking. Per avere altre informazioni e istruzioni su come disabilitare i cookies e le tecnologie di tracking, clickate su “Read More” qui sotto. Mentre l'accettazione dei cookies e delle tecnologie di tracking è volontaria, una loro disabilitazione potrebbe determinare un funzionamento non corretto del sito web, ed alcuni messaggi di allarme potrebbero essere per voi meno importanti.

Noi rispettiamo la vostra privacy. Leggete qui la nostra politica relativa alla privacy