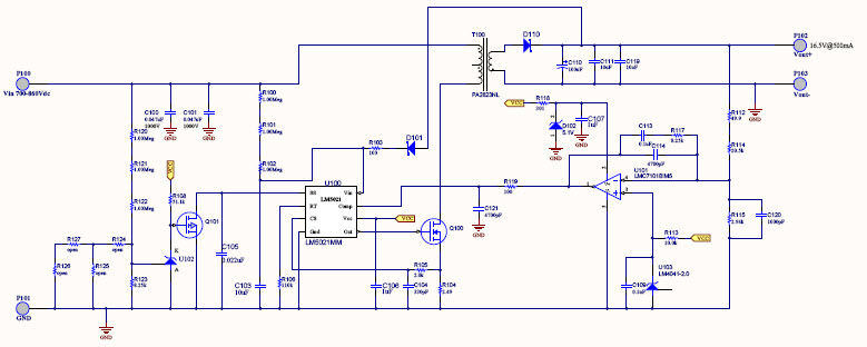
PMP7769, 700V - 860V input to 16.5V @ 0.5A Reference Design
Progetto di riferimento usando la parte LM5021MM-1 di Texas Instruments
Documenti associati
Per prodotti finali
- Industrial
Per contattare il Servizio Clienti.
- PMP7769, Reference Design is a non isolated flyback converter. Vin is 700V to 800V max, converting to 16.5V out at a maximum current of 500mA. The design utilizes an external Error amplifier using an LMC7101 for feedback control. The LM5021 features include an ultra-low (25A) start-up current, which minimizes power losses in the high voltage start-up network. A skip cycle mode reduces power consumption with light loads for energy conserving applications
Funzioni principali
-
Conversion TypeDC to DC
-
Input Voltage700 to 860 V
-
Output Voltage16.5 V
-
Output Current0.5 A
-
Output Power8.25 W
-
TopologyFlyback- Non Sync
Parti in primo piano (10)
| Numero parte | Produttore | Tipo | Per contattare il Servizio Clienti. | |||
|---|---|---|---|---|---|---|
|
|
LM4041DIM3-1.2/NOPB | Texas Instruments | Voltage References | V-Ref Precision 1.225V 12mA 3-Pin SOT-23 T/R | ACQUISTA | |
|
|
LMC7101BIM5X/S7002311 | Texas Instruments | Operational Amplifiers - Op Amps | TINY LOW POWER OPERATIONAL AMPLIFIER WITH RAIL-TO-RAIL INPUT AND OUTPUT | ACQUISTA | |
|
|
LMV431IM5/NOPB | Texas Instruments | Voltage References | V-Ref Adjustable 1.24V to 30V 15mA 5-Pin SOT-23 T/R | ACQUISTA | |
|
|
LMC7101BIM5X/S7002311 | Texas Instruments | Operational Amplifiers - Op Amps | TINY LOW POWER OPERATIONAL AMPLIFIER WITH RAIL-TO-RAIL INPUT AND OUTPUT | ACQUISTA | |
|
|
LMV431IM5X/NOPB | Texas Instruments | Voltage References | V-Ref Adjustable 1.24V to 30V 15mA 5-Pin SOT-23 T/R | ACQUISTA | |
|
|
LMC7101BIM5X/NOPB | Texas Instruments | Operational Amplifiers - Op Amps | Op Amp Single Low Power Amplifier R-R I/O 15.5V 5-Pin SOT-23 T/R | ACQUISTA | |
|
|
LMV431IM5X/NOPB | Texas Instruments | Voltage References | V-Ref Adjustable 1.24V to 30V 15mA 5-Pin SOT-23 T/R | ACQUISTA | |
|
|
LM4041DIM3-1.2/NOPB | Texas Instruments | Voltage References | V-Ref Precision 1.225V 12mA 3-Pin SOT-23 T/R | ACQUISTA | |
|
|
LMC7101BIM5X/NOPB | Texas Instruments | Operational Amplifiers - Op Amps | Op Amp Single Low Power Amplifier R-R I/O 15.5V 5-Pin SOT-23 T/R | ACQUISTA | |
|
|
LMV431IM5/NOPB | Texas Instruments | Voltage References | V-Ref Adjustable 1.24V to 30V 15mA 5-Pin SOT-23 T/R | ACQUISTA | |