PMP4908, 33Vdc-57Vdc Input,3.3V/7.6A Active Clamp forward

Progetto di riferimento usando la parte TPS23754PWP-1 di Texas Instruments

Produttore

Texas Instruments
  • Categorie di applicazione
    Alimentatori
  • Tipologia di prodotti
    Alimentatori singola uscita da CC a CC

Per contattare il Servizio Clienti.

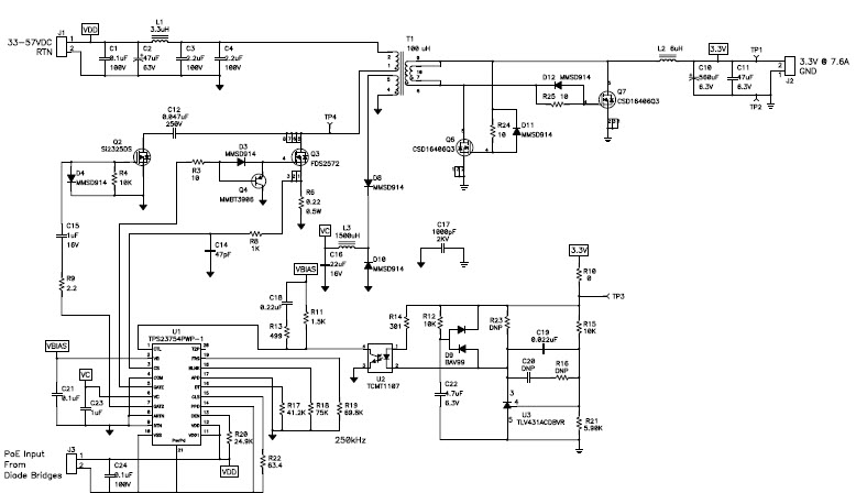
  • PMP4908, 33Vdc-57Vdc Input,3.3V/7.6A Active Clamp forward. PMP4908 reference design uses the TPS23754 PoE controller to control an active clamp forward converter that delivers up to 25W at 3.3V. The CSD16406 synchronous rectifiers allow this design to achieve efficiencies over 93%

Funzioni principali

  • Conversion Type
    DC to DC
  • Input Voltage
    36 to 57 V
  • Output Voltage
    3.3 V
  • Output Current
    7.6 A
  • Output Power
    25.08 W
  • Topology
    Forward- Active Clamp|Forward- Synchronous|PoE

Non perderti le ultime novità sull'elettronica

Abbiamo aggiornato la nostra Politica sulla privacy. Ti preghiamo di verificare le modifiche apportate. Facendo clic su "Accetto", dichiari di accettare la Politica sulla privacy e i Termini di utilizzo di Arrow Electronics.

Il nostro sito web mette i cookies sul vostro dispositivo per migliorare la vostra esperienza e il nostro sito. Leggete altre informazioni sui cookies che usiamo e su come disabilitarli qui. I cookies e le tecnologie di tracking possono essere usati per scopi commerciali.

Con un click su “Accept”, voi consentite l'inserimento dei cookies sul vostro dispositivo e l'uso da parte nostra di tecnologie di tracking. Per avere altre informazioni e istruzioni su come disabilitare i cookies e le tecnologie di tracking, clickate su “Read More” qui sotto. Mentre l'accettazione dei cookies e delle tecnologie di tracking è volontaria, una loro disabilitazione potrebbe determinare un funzionamento non corretto del sito web, ed alcuni messaggi di allarme potrebbero essere per voi meno importanti.

Noi rispettiamo la vostra privacy. Leggete qui la nostra politica relativa alla privacy