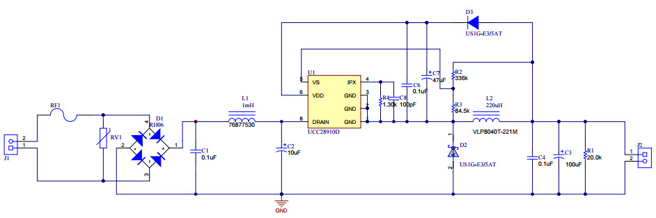
PMP4443, Universal AC input 20V/100mA Non-isolated High-side Buck Converter Reference Design

Progetto di riferimento usando la parte UCC28910D di Texas Instruments

Produttore

Texas Instruments
  • Categorie di applicazione
    Alimentatori
  • Tipologia di prodotti
    Alimentatori singola uscita da CA a CC

Per prodotti finali

  • Refrigerator and freezer

Per contattare il Servizio Clienti.

  • PMP4443, Universal AC input 20V/100mA Non-isolated High-side Buck Converter Reference Design. The PMP4443 reference designs is a 20V /0.1A universal input solution that implements an integrated MOSFET controller UCC28910. It achieve low standby power, good efficiency and thermal performance. The PMP4443 reference design is also EMC compliant

Funzioni principali

  • Conversion Type
    AC to DC
  • Input Voltage
    85 to 265 (AC) V
  • Output Voltage
    20 V
  • Output Current
    0.1 A
  • Output Power
    2 W
  • Topology
    Buck- Non Sync

Non perderti le ultime novità sull'elettronica

Abbiamo aggiornato la nostra Politica sulla privacy. Ti preghiamo di verificare le modifiche apportate. Facendo clic su "Accetto", dichiari di accettare la Politica sulla privacy e i Termini di utilizzo di Arrow Electronics.

Il nostro sito web mette i cookies sul vostro dispositivo per migliorare la vostra esperienza e il nostro sito. Leggete altre informazioni sui cookies che usiamo e su come disabilitarli qui. I cookies e le tecnologie di tracking possono essere usati per scopi commerciali.

Con un click su “Accept”, voi consentite l'inserimento dei cookies sul vostro dispositivo e l'uso da parte nostra di tecnologie di tracking. Per avere altre informazioni e istruzioni su come disabilitare i cookies e le tecnologie di tracking, clickate su “Read More” qui sotto. Mentre l'accettazione dei cookies e delle tecnologie di tracking è volontaria, una loro disabilitazione potrebbe determinare un funzionamento non corretto del sito web, ed alcuni messaggi di allarme potrebbero essere per voi meno importanti.

Noi rispettiamo la vostra privacy. Leggete qui la nostra politica relativa alla privacy