MIKROE-3822, Heart Rate 9 Click Board based on PIC16F1779 8-bit MCU and SFH 7060 Heart Rate and Pulse Oximetry Monitoring Sensor

Progetto di riferimento usando la parte PIC16F1779-I/MV di MikroElektronika

Produttore

MikroElektronika
  • Categorie di applicazione
    Sensori e trasduttori
  • Tipologia di prodotti
    Monitor battito cardiaco

Per prodotti finali

  • Healthcare Monitoring
  • Heart Rate Monitoring
  • Pulse Oximeter

Per contattare il Servizio Clienti.

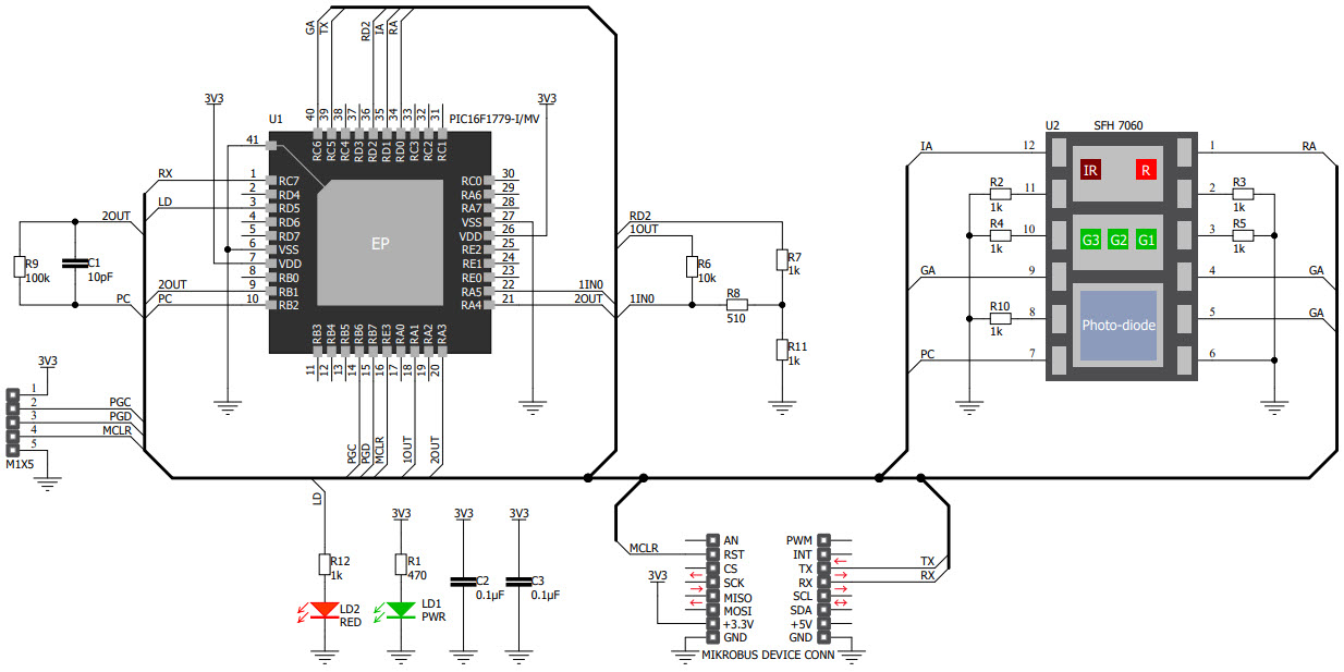
  • MIKROE-3822, Heart Rate 9 Click board which features PIC16F1779 8-bit MCU and SFH 7060 heart rate and pulse oximetry monitoring sensor. This click has an algorithm for processing data from the sensor and it can send data for 3 different diodes (green, ir, red) who give out a diagram of the heartbeat and its frequency per minute. The data has shown that the most notable signal comes from the green diode because it has the best reflection through the surface of the skin due to its shortest wavelength among three light sources. Implementing a light barrier to block optical crosstalk and improved geometry for optimized signal quality. Most reflective heart rate monitors still have significant noise in their designs despite the use of complex and expensive analog circuits such as Analog Front End (AFE) chips. A more cost-effective method for reducing noise and taking these measurements is necessary

Funzioni principali

  • Input Signal Amplitude
    3.3 V

Non perderti le ultime novità sull'elettronica

Abbiamo aggiornato la nostra Politica sulla privacy. Ti preghiamo di verificare le modifiche apportate. Facendo clic su "Accetto", dichiari di accettare la Politica sulla privacy e i Termini di utilizzo di Arrow Electronics.

Il nostro sito web mette i cookies sul vostro dispositivo per migliorare la vostra esperienza e il nostro sito. Leggete altre informazioni sui cookies che usiamo e su come disabilitarli qui. I cookies e le tecnologie di tracking possono essere usati per scopi commerciali.

Con un click su “Accept”, voi consentite l'inserimento dei cookies sul vostro dispositivo e l'uso da parte nostra di tecnologie di tracking. Per avere altre informazioni e istruzioni su come disabilitare i cookies e le tecnologie di tracking, clickate su “Read More” qui sotto. Mentre l'accettazione dei cookies e delle tecnologie di tracking è volontaria, una loro disabilitazione potrebbe determinare un funzionamento non corretto del sito web, ed alcuni messaggi di allarme potrebbero essere per voi meno importanti.

Noi rispettiamo la vostra privacy. Leggete qui la nostra politica relativa alla privacy