MAX17633BEVKIT#, Evaluation Kit for MAX17633 5V Output-Voltage, 4.5V to 36V, 3.5A, High-Efficiency, Synchronous Step-Down DC-DC Converter

Progetto di riferimento usando la parte MAX17633BATP+ di Analog Devices

Produttore

Analog Devices
  • Categorie di applicazione
    Alimentatori
  • Tipologia di prodotti
    Alimentatori singola uscita da CC a CC

Per prodotti finali

  • Base Station Power Supply
  • Industrial Power Supply
  • Point-of-Load Applications
  • Point-of-Load Regulations
  • Single Board Computers
  • Wall Transformer

Per contattare il Servizio Clienti.

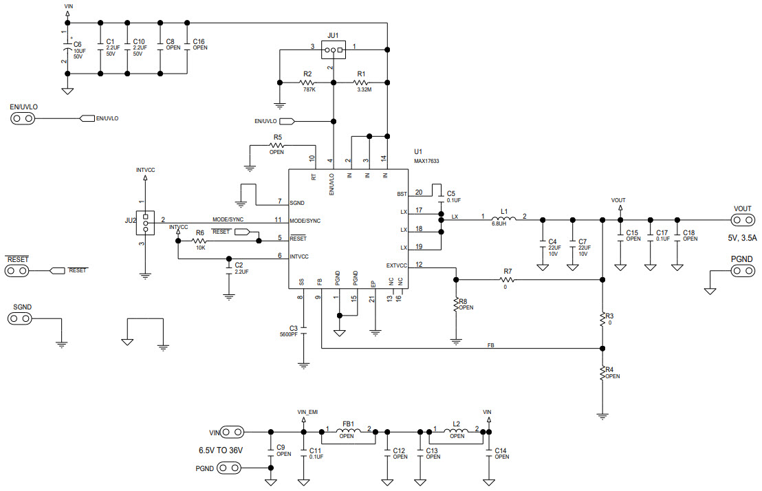
  • MAX17633BEVKIT#, Evaluation Kit (EV kit) provides a proven design to evaluate the MAX17633B high-voltage, high-efficiency, synchronous step-down DC-DC converter. The EV kit is preset for 5V output at load currents of 3.5A and features a 500kHz switching frequency for optimum efficiency and component size. The EV kit features an adjustable input undervoltage lockout, adjustable soft-start, open-drain Active-Low RESET signal, and external frequency synchronization

Funzioni principali

  • Conversion Type
    DC to DC
  • Input Voltage
    6.5 to 36 V
  • Output Voltage
    5 V
  • Output Current
    3.5 A
  • Efficiency
    98 %
  • Topology
    Buck- Synchronous

Non perderti le ultime novità sull'elettronica

Abbiamo aggiornato la nostra Politica sulla privacy. Ti preghiamo di verificare le modifiche apportate. Facendo clic su "Accetto", dichiari di accettare la Politica sulla privacy e i Termini di utilizzo di Arrow Electronics.

Il nostro sito web mette i cookies sul vostro dispositivo per migliorare la vostra esperienza e il nostro sito. Leggete altre informazioni sui cookies che usiamo e su come disabilitarli qui. I cookies e le tecnologie di tracking possono essere usati per scopi commerciali.

Con un click su “Accept”, voi consentite l'inserimento dei cookies sul vostro dispositivo e l'uso da parte nostra di tecnologie di tracking. Per avere altre informazioni e istruzioni su come disabilitare i cookies e le tecnologie di tracking, clickate su “Read More” qui sotto. Mentre l'accettazione dei cookies e delle tecnologie di tracking è volontaria, una loro disabilitazione potrebbe determinare un funzionamento non corretto del sito web, ed alcuni messaggi di allarme potrebbero essere per voi meno importanti.

Noi rispettiamo la vostra privacy. Leggete qui la nostra politica relativa alla privacy