MAX17597EVKIT#, Evaluation Kit for MAX17597 Peak-Current-Mode Step-Up Controller

Progetto di riferimento usando la parte MAX17597ATE+ di Analog Devices

Produttore

Analog Devices
  • Categorie di applicazione
    Alimentatori
  • Tipologia di prodotti
    Alimentatori singola uscita da CC a CC

Per prodotti finali

  • Automotive Applications
  • Battery Charger
  • Battery-Powered Applications
  • Industrial Applications
  • Off-Line Power Supplies
  • Telecom Applications

Per contattare il Servizio Clienti.

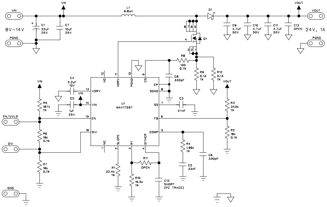
  • MAX17597EVKIT#, Evaluation Kit (EV kit) is a fully assembled and tested surface-mount circuit board to evaluate the MAX17597 peak-current-mode controller in a step-up (boost) configuration. The EV kit output is configured for 24V output voltage that can supply up to 1A of current. The input voltage range is from 8V to 14V. High efficiency up to 95.6% is achieved using a boost converter operating at a switching frequency of 600kHz, providing an output power up to 24W

Funzioni principali

  • Conversion Type
    DC to DC
  • Input Voltage
    8 to 14 V
  • Output Voltage
    24 V
  • Output Current
    1 A
  • Output Power
    24 W
  • Efficiency
    95.6 %
  • Topology
    Boost

Non perderti le ultime novità sull'elettronica

Abbiamo aggiornato la nostra Politica sulla privacy. Ti preghiamo di verificare le modifiche apportate. Facendo clic su "Accetto", dichiari di accettare la Politica sulla privacy e i Termini di utilizzo di Arrow Electronics.

Il nostro sito web mette i cookies sul vostro dispositivo per migliorare la vostra esperienza e il nostro sito. Leggete altre informazioni sui cookies che usiamo e su come disabilitarli qui. I cookies e le tecnologie di tracking possono essere usati per scopi commerciali.

Con un click su “Accept”, voi consentite l'inserimento dei cookies sul vostro dispositivo e l'uso da parte nostra di tecnologie di tracking. Per avere altre informazioni e istruzioni su come disabilitare i cookies e le tecnologie di tracking, clickate su “Read More” qui sotto. Mentre l'accettazione dei cookies e delle tecnologie di tracking è volontaria, una loro disabilitazione potrebbe determinare un funzionamento non corretto del sito web, ed alcuni messaggi di allarme potrebbero essere per voi meno importanti.

Noi rispettiamo la vostra privacy. Leggete qui la nostra politica relativa alla privacy