LT3652EDD Demo Board, Power Tracking 2A Battery Charger for Solar Power

Progetto di riferimento usando la parte LT3652EDD di Analog Devices

Produttore

Analog Devices
  • Categorie di applicazione
    Gestione batteria
  • Tipologia di prodotti
    Caricatore batteria

Per prodotti finali

  • Automotive and Transportation
  • Portable
  • Remote Control
  • Solar Power

Per contattare il Servizio Clienti.

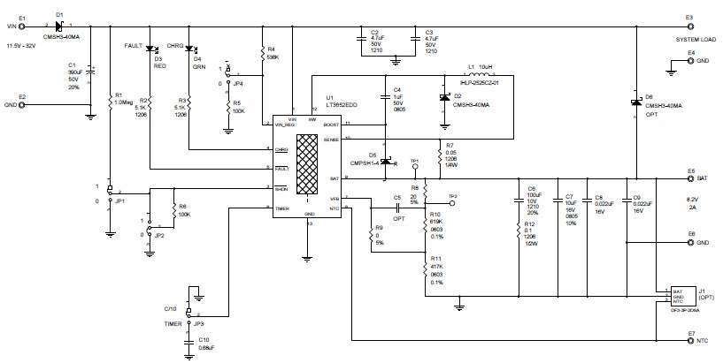
  • Demonstration circuit 1568A is a 2A monolithic multi chemistry battery charger for solar power applications featuring the LT3652EDD. The LT3652 is a complete mid-power Li-Ion battery charger that can operate over a wide input voltage range

Funzioni principali

  • Battery Type
    Lithium-Ion|Lithium-Polymer
  • Input Voltage
    11.5 to 32 V
  • Output Voltage
    8.2 V
  • Number of Battery Cells
    2

Non perderti le ultime novità sull'elettronica

Abbiamo aggiornato la nostra Politica sulla privacy. Ti preghiamo di verificare le modifiche apportate. Facendo clic su "Accetto", dichiari di accettare la Politica sulla privacy e i Termini di utilizzo di Arrow Electronics.

Il nostro sito web mette i cookies sul vostro dispositivo per migliorare la vostra esperienza e il nostro sito. Leggete altre informazioni sui cookies che usiamo e su come disabilitarli qui. I cookies e le tecnologie di tracking possono essere usati per scopi commerciali.

Con un click su “Accept”, voi consentite l'inserimento dei cookies sul vostro dispositivo e l'uso da parte nostra di tecnologie di tracking. Per avere altre informazioni e istruzioni su come disabilitare i cookies e le tecnologie di tracking, clickate su “Read More” qui sotto. Mentre l'accettazione dei cookies e delle tecnologie di tracking è volontaria, una loro disabilitazione potrebbe determinare un funzionamento non corretto del sito web, ed alcuni messaggi di allarme potrebbero essere per voi meno importanti.

Noi rispettiamo la vostra privacy. Leggete qui la nostra politica relativa alla privacy