ISOLOWNOISESPLITRAILGEN-REF, Low Noise Split Rail Generator Using Flyback Regulator to Provide 5V/-5V
Progetto di riferimento usando la parte LM5001MA di Texas Instruments
Documenti associati
Per prodotti finali
- Audio Amplifier
- Cable Modem
- Portable Medical Instrumentation
- System Power Rail
Per contattare il Servizio Clienti.
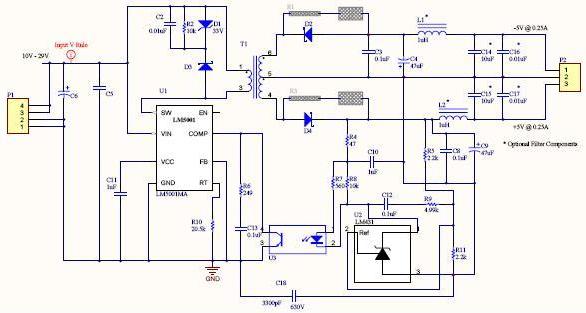
- ISOLOWNOISESPLITRAILGEN-REF, Low Noise Split Rail Generator Using Flyback Regulator to Provide 5V/-5V. Low Noise Split Rail Generator Using Flyback Regulator to Provide 5V/-5V. A very low noise differential power supply for split rail systems requiring low noise +5V and -5V (higher or lower voltage is possible). This design is fully isolated and capable of floating to over 500V differential from Vin to Vout (higher is possible). The LM5001 IC is a fully integrated flyback regulator which performs all of the current mode control for tight regulation and transient response. The design is small and uses only one side of a double sided FR4 PCB for components. Smaller IC packages are available so the layout can be further optimized
Funzioni principali
-
Conversion TypeDC to DC
-
Input Voltage9 to 30 V
-
Output Voltage-5|5 V
-
Output Current0.25 A
-
Output Power2.5 W
-
Efficiency82.5 %
-
TopologyFlyback
Parti in primo piano (21)
| Numero parte | Produttore | Tipo | Per contattare il Servizio Clienti. | |||
|---|---|---|---|---|---|---|
|
|
FODM121R2V | onsemi | Transistor and Photovoltaic Output Photocouplers | Optocoupler DC-IN 1-CH Transistor DC-OUT 4-Pin Mini-Flat T/R | ACQUISTA | |
|
|
FODM121C | onsemi | Transistor and Photovoltaic Output Photocouplers | DC-IN 1-CH Transistor DC-OUT 4-Pin Mini-Flat Tube | ACQUISTA | |
|
|
LM431CCM3/NOPB | Texas Instruments | Voltage References | V-Ref Adjustable 2.495V to 37V 100mA 3-Pin SOT-23 T/R | ACQUISTA | |
|
|
FODM121BR2 | onsemi | Transistor and Photovoltaic Output Photocouplers | Optocoupler DC-IN 1-CH Transistor DC-OUT 4-Pin Mini-Flat T/R | ACQUISTA | |
|
|
FODM121AV | onsemi | Transistor and Photovoltaic Output Photocouplers | Optocoupler DC-IN 1-CH Transistor DC-OUT 4-Pin Mini-Flat Tube | ACQUISTA | |
|
|
FODM121 | onsemi | Transistor and Photovoltaic Output Photocouplers | DC-IN 1-CH Transistor DC-OUT 4-Pin Mini-Flat Tube | ACQUISTA | |
|
|
LM431CCM3/NOPB | Texas Instruments | Voltage References | V-Ref Adjustable 2.495V to 37V 100mA 3-Pin SOT-23 T/R | ACQUISTA | |
|
|
FODM121AR2V | onsemi | Transistor and Photovoltaic Output Photocouplers | Optocoupler DC-IN 1-CH Transistor DC-OUT 4-Pin Mini-Flat T/R | ACQUISTA | |
|
|
FODM121CR2V | onsemi | Transistor and Photovoltaic Output Photocouplers | Optocoupler DC-IN 1-CH Transistor DC-OUT 4-Pin Mini-Flat T/R | ACQUISTA | |
|
|
FODM121A | onsemi | Transistor and Photovoltaic Output Photocouplers | DC-IN 1-CH Transistor DC-OUT 4-Pin Mini-Flat Tube | ACQUISTA | |
|
|
FODM121CR2 | onsemi | Transistor and Photovoltaic Output Photocouplers | Optocoupler DC-IN 1-CH Transistor DC-OUT 4-Pin Mini-Flat T/R | ACQUISTA | |
|
|
FODM121B | onsemi | Transistor and Photovoltaic Output Photocouplers | DC-IN 1-CH Transistor DC-OUT 4-Pin Mini-Flat Tube | ACQUISTA | |