EVAL40WFLYP7950VTOBO1, 40W Adapter Evaluation Board Using 950V CoolMOS P7 and ICE2QS03G QR Flyback Controller in a Snubberless Flyback for Improved Efficiency

Progetto di riferimento usando la parte ICE2QS03G di Infineon Technologies AG

Produttore

Infineon Technologies AG
  • Categorie di applicazione
    Alimentatori
  • Tipologia di prodotti
    Alimentatori singola uscita da CA a CC

Per prodotti finali

  • AC to DC Charger
  • Adapter

Per contattare il Servizio Clienti.

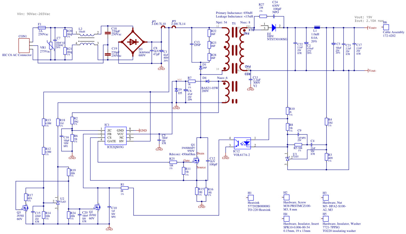
  • EVAL40WFLYP7950VTOBO1, EVAL_40W_FLY_P7_950V 40W Adapter Evaluation Board is intended to be a form, fit and function test platform for charger and adapter applications to show the operation of the 950V CoolMOS P7 as well as the overall controller design. The evaluation board is designed around a QR flyback topology for improved switching losses that allows higher power density designs and lower radiated and conducted emissions. This board also employs a snubberless flyback design in order to reduce the overall system costs while increasing system efficiency. This new efficiency can be used to give extra design flexibility to either further reduce system costs or increase power density. A 40W universal input isolated flyback evaluation board with a 19V output based on the ICE2QS03G controller

Funzioni principali

  • Conversion Type
    AC to DC
  • Input Voltage
    90 to 265 (AC) V
  • Output Voltage
    19 V
  • Output Current
    2.1 A
  • Output Power
    40 W
  • Efficiency
    90.5 %
  • Topology
    Flyback- Quasi Resonant

Non perderti le ultime novità sull'elettronica

Abbiamo aggiornato la nostra Politica sulla privacy. Ti preghiamo di verificare le modifiche apportate. Facendo clic su "Accetto", dichiari di accettare la Politica sulla privacy e i Termini di utilizzo di Arrow Electronics.

Il nostro sito web mette i cookies sul vostro dispositivo per migliorare la vostra esperienza e il nostro sito. Leggete altre informazioni sui cookies che usiamo e su come disabilitarli qui. I cookies e le tecnologie di tracking possono essere usati per scopi commerciali.

Con un click su “Accept”, voi consentite l'inserimento dei cookies sul vostro dispositivo e l'uso da parte nostra di tecnologie di tracking. Per avere altre informazioni e istruzioni su come disabilitare i cookies e le tecnologie di tracking, clickate su “Read More” qui sotto. Mentre l'accettazione dei cookies e delle tecnologie di tracking è volontaria, una loro disabilitazione potrebbe determinare un funzionamento non corretto del sito web, ed alcuni messaggi di allarme potrebbero essere per voi meno importanti.

Noi rispettiamo la vostra privacy. Leggete qui la nostra politica relativa alla privacy