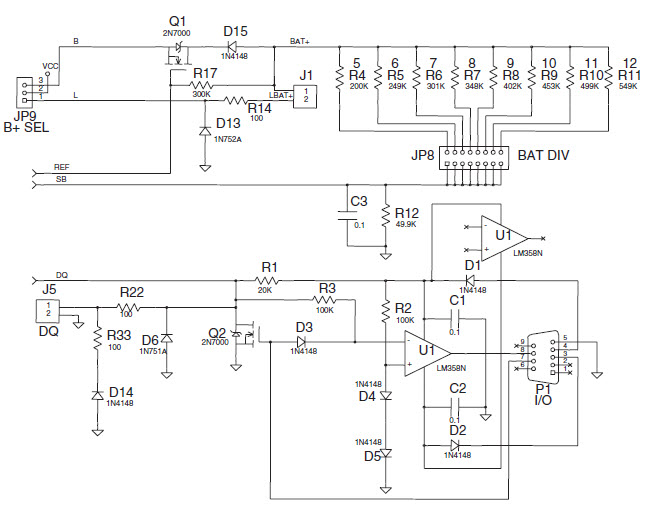
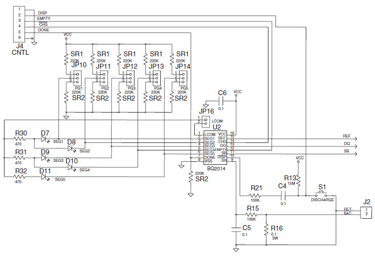
EV2014, Evaluation board for featuring BQ2014 Gas Gauge IC is intended for battery-pack or in-system installation to maintain an accurate record of available battery charge

Progetto di riferimento usando la parte BQ2014 di Texas Instruments

Produttore

Texas Instruments
  • Categorie di applicazione
    Gestione batteria
  • Tipologia di prodotti
    Misurazione carburante cella della batteria

Per prodotti finali

  • Portable

Per contattare il Servizio Clienti.

  • EV2014, Evaluation board for featuring BQ2014 Gas Gauge IC is intended for battery-pack or in-system installation to maintain an accurate record of available battery charge. The IC monitors the voltage drop across a sense resistor connected in series between the negative battery terminal and ground to determine charge and discharge activity of the battery

Funzioni principali

  • Battery Type
    Nickel-Cadmium|Nickel-Metal Hydride

Non perderti le ultime novità sull'elettronica

Abbiamo aggiornato la nostra Politica sulla privacy. Ti preghiamo di verificare le modifiche apportate. Facendo clic su "Accetto", dichiari di accettare la Politica sulla privacy e i Termini di utilizzo di Arrow Electronics.

Il nostro sito web mette i cookies sul vostro dispositivo per migliorare la vostra esperienza e il nostro sito. Leggete altre informazioni sui cookies che usiamo e su come disabilitarli qui. I cookies e le tecnologie di tracking possono essere usati per scopi commerciali.

Con un click su “Accept”, voi consentite l'inserimento dei cookies sul vostro dispositivo e l'uso da parte nostra di tecnologie di tracking. Per avere altre informazioni e istruzioni su come disabilitare i cookies e le tecnologie di tracking, clickate su “Read More” qui sotto. Mentre l'accettazione dei cookies e delle tecnologie di tracking è volontaria, una loro disabilitazione potrebbe determinare un funzionamento non corretto del sito web, ed alcuni messaggi di allarme potrebbero essere per voi meno importanti.

Noi rispettiamo la vostra privacy. Leggete qui la nostra politica relativa alla privacy