Filtri
| Descrizione | Rilasciato da | Per applicazione | Per prodotti finali | |||
|---|---|---|---|---|---|---|
DN386FLTC4412, Dual Battery Load Sharing With Automatic Switchover of Power from Batteries to Wall Adapter |
Analog Devices | Battery Management | Cellular Phone, Personal Digital Assistant, MP3 Player, Computers and Peripherals, Video and Imaging, UPS Power Supply, Emergency LED lighting, Digital Still Camera (DSC) | |||
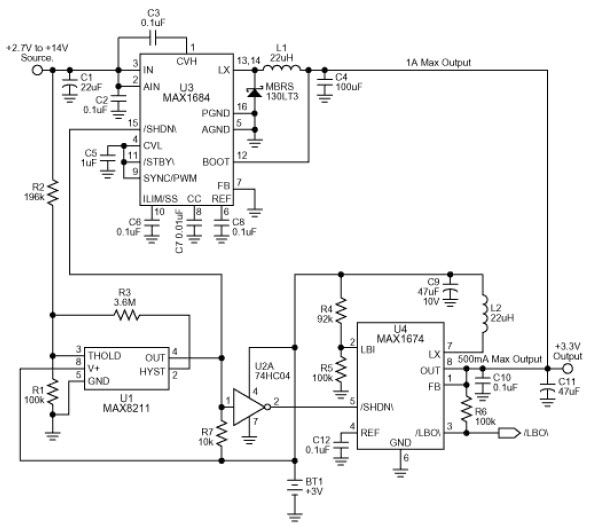
AN3659-10V DC to DC Single Output Power Supply for Battery Charger |
Analog Devices | Power Supplies | Battery Charger, Portable Medical Instrumentation, LCD TFT Display, Hard Disk Drive (HDD), Digital Still Camera (DSC) | |||
MAX4983EEVKIT+MAX4983EEVKIT+, Evaluation Board for Single DPDT Analog Switch for Personal Digital Assistant |
Analog Devices | Switches | Cellular Phone, Personal Digital Assistant, Notebook, GPS , Digital Video Camera, Digital Still Camera (DSC) | |||
SSM2167_Typical Application |
Analog Devices | Audio | Cellular Phone, Notebook, Laptop, Smart Phone, Desktop PC, Wireless Headset, Digital Video Camera, Bluetooth Headset, Surveillance and Security System, Conference Devices, Audio Mixer, Digital Still Camera (DSC) | |||
AN20183.3V DC to DC Single Output Power Supply for Computers & Peripherals |
Analog Devices | Power Supplies | Cellular Phone, Personal Digital Assistant, MP3 Player, Computers and Peripherals, Digital Still Camera (DSC) | |||
LTC3217_Typical ApplicationTypical Application for LTC3217 - 600mA Low Noise Multi-LED Camera Light Charge Pumps |
Analog Devices | Lighting | Cellular Phone, Personal Digital Assistant, Digital Still Camera (DSC) | |||
LTC3406_Typical ApplicationTypical Application Circuit for LTC3406ES5 High Efficiency Step-Down Converter |
Analog Devices | Power Supplies | Cellular Phone, Personal Digital Assistant, MP3 Player, DSL Modem, Wireless Modem, Portable Instrumentation, Digital Still Camera (DSC) | |||
ADP1652_Typical ApplicationTypical Application for ADP1652 High-Power White LED Flash Driver |
Analog Devices | Lighting | Digital Camera, Digital Video Camera, Digital Still Camera (DSC) | |||
LTC3406-1.8_Typical Application |
Analog Devices | Power Supplies | Cellular Phone, Personal Digital Assistant, MP3 Player, DSL Modem, Wireless Modem, Portable Instrumentation, Digital Still Camera (DSC) | |||
LTC3406-1.5_Typical Application |
Analog Devices | Power Supplies | Cellular Phone, Personal Digital Assistant, MP3 Player, DSL Modem, Wireless Modem, Portable Instrumentation, Digital Still Camera (DSC) | |||
LTC3547B_Typical ApplicationTypical Application for LTC3547B - Dual Monolithic 300mA Synchronous Step-Down Regulator |
Analog Devices | Power Supplies | Cellular Phone, Personal Digital Assistant, Portable Media Player, DSL Modem, Wireless Modem, Palmtops, Digital Still Camera (DSC) | |||
LTC3562_Typical Application |
Analog Devices | Power Supplies | Power Supplies, MP3 Player, DSL Modem, Wireless Modem, Portable Instrumentation, Digital Still Camera (DSC), Portable Information Appliances | |||
LTC3560_Typical ApplicationTypical Application for LTC3560 - 2.25MHz, 800mA Synchronous Step-Down Regulator in ThinSOT |
Analog Devices | Power Supplies | Cellular Phone, Portable Media Player, Portable Medical Instrumentation, DSL Modem, Wireless Modem, Digital Still Camera (DSC) | |||
LTC3544B_Typical Application |
Analog Devices | Power Supplies | Cellular Phone, Portable Media Player, Portable Medical Instrumentation, DSL Modem, Wireless Modem, Digital Still Camera (DSC), Portable Information Appliances | |||
LTC3545_Typical ApplicationTypical Application for LTC3545/LTC3545-1 - Triple 800mA Synchronous Step-Down Regulator - 2.25MHz |
Analog Devices | Power Supplies | Smart Phone, Portable Medical Instrumentation, DSL Modem, Wireless Modem, Digital Still Camera (DSC), Point-of-Load Regulations | |||
LTC3544_Typical Application |
Analog Devices | Power Supplies | Cellular Phone, Portable Media Player, Portable Medical Instrumentation, DSL Modem, Wireless Modem, Digital Still Camera (DSC), Portable Information Appliances | |||
LTC1733_Typical Application |
Analog Devices | Battery Management | Cellular Phone, Portable Computers, Cradle Charger, Digital Still Camera (DSC) | |||
LT5518_Typical ApplicationTypical Application for LT5518 - 1.5GHz - 2.4GHz High Linearity Direct Quadrature Modulator |
Analog Devices | Wireless Communication | Desktop PC, Infrastructure, Image Sensors, Digital Still Camera (DSC), Low-Noise Applications (LNM), Universal Mobile Telecommunications System (UMTS) | |||
LT5528_Typical ApplicationTypical Application for LT5528 - 1.5GHz to 2.4GHz High Linearity Direct Quadrature Modulator |
Analog Devices | Wireless Communication | Desktop PC, Infrastructure, Image Sensors, Digital Still Camera (DSC), Low-Noise Applications (LNM), Universal Mobile Telecommunications System (UMTS) | |||
LTC3524_Typical ApplicationTypical Application for LTC3524 - Adjustable TFT Bias Supply with WLED Driver |
Analog Devices | Lighting | Personal Digital Assistant, Portable Media Player, GPS , Video Camera, Portable Instrumentation, Handheld Electronics, Palmtops, Digital Still Camera (DSC) | |||