Filtri
| Descrizione | Rilasciato da | Per applicazione | Per prodotti finali | |||
|---|---|---|---|---|---|---|
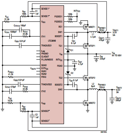
LTC3890_Typical ApplicationTypical Application Circuit for LTC3890EUH High Efficiency Dual 8.5V/3.3V Step-Down Converter |
Analog Devices | Power Supplies | Distributed Power System, Automotive Power Supply, Battery Powered Systems | |||
LT8335_Typical ApplicationTypical Application Circuit for LT8335EDDB 4V to 16V Input, -5V Inverting Converter |
Analog Devices | Power Supplies | Telecom Power Supply, Portable Consumer Electronics, Medical Equipments, Automotive Power Supply, Industrial Power Supply | |||
LT8335_Typical ApplicationTypical Application Circuit for LT8335IDDB 4V to 16V Input, -5V Inverting Converter |
Analog Devices | Power Supplies | Telecom Power Supply, Portable Consumer Electronics, Medical Equipments, Automotive Power Supply, Industrial Power Supply | |||
LT8335_Typical ApplicationTypical Application Circuit for LT8335EDDB 4V to 16V Input, 5V SEPIC Converter |
Analog Devices | Power Supplies | Telecom Power Supply, Portable Consumer Electronics, Medical Equipments, Automotive Power Supply, Industrial Power Supply | |||
LT8335_Typical ApplicationTypical Application Circuit for LT8335IDDB 4V to 16V Input, ±5V Converter |
Analog Devices | Power Supplies | Telecom Power Supply, Portable Consumer Electronics, Medical Equipments, Automotive Power Supply, Industrial Power Supply | |||
LTC3890_Typical ApplicationTypical Application Circuit for LTC3890MPUH High Efficiency Dual 8.5V/3.3V Step-Down Converter |
Analog Devices | Power Supplies | Distributed Power System, Automotive Power Supply, Battery Powered Systems | |||
LTC3374_Typical ApplicationTypical Application Circuit for LTC3374EUHF Buck Regulator for Front Page Application |
Analog Devices | Power Supplies | Power Supplies, Telecom Power Supply, Automotive Power Supply, Industrial Power Supply | |||
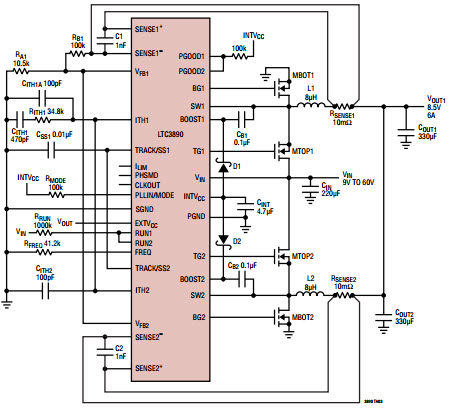
LTC3890_Typical ApplicationTypical Application Circuit for LTC3890EUH High Efficiency 8.5V Dual-Phase Step-Down Converter |
Analog Devices | Power Supplies | Distributed Power System, Automotive Power Supply, Battery Powered Systems | |||
LT8610_Typical Application |
Analog Devices | Power Supplies | Buck Converter, GSM , Automotive Power Supply, Industrial Power Supply | |||
LT8335_Typical ApplicationTypical Application Circuit for LT8335IDDB 4V to 16V Input, 5V SEPIC Converter |
Analog Devices | Power Supplies | Telecom Power Supply, Portable Consumer Electronics, Medical Equipments, Automotive Power Supply, Industrial Power Supply | |||
LTC3890_Typical ApplicationTypical Application Circuit for LTC3890IUH High Efficiency Dual 8.5V/3.3V Step-Down Converter |
Analog Devices | Power Supplies | Distributed Power System, Automotive Power Supply, Battery Powered Systems | |||
LT8335_Typical ApplicationTypical Application Circuit for LT8335EDDB 4V to 16V Input, ±5V Converter |
Analog Devices | Power Supplies | Telecom Power Supply, Portable Consumer Electronics, Medical Equipments, Automotive Power Supply, Industrial Power Supply | |||
LTC3890_Typical ApplicationTypical Application Circuit for LTC3890HUH High Efficiency Dual 8.5V/3.3V Step-Down Converter |
Analog Devices | Power Supplies | Distributed Power System, Automotive Power Supply, Battery Powered Systems | |||
LT3995_Typical Application |
Analog Devices | Power Supplies | Portable, Automotive Power Supply, Industrial Power Supply | |||
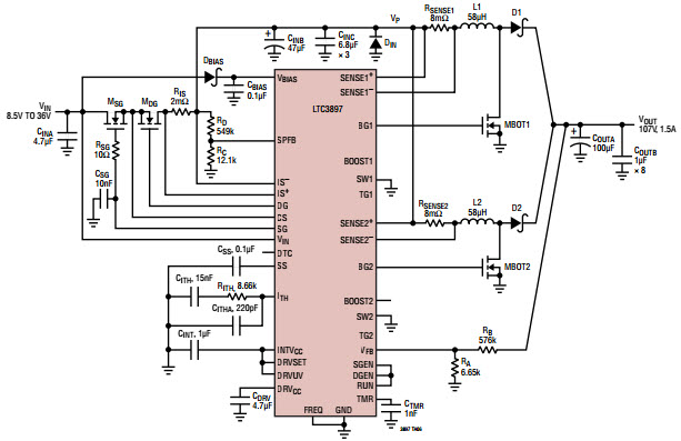
LTC3897_Typical Application |
Analog Devices | Power Supplies | Military and Aerospace, Automotive Power Supply, Industrial Power Supply | |||
LTC3897_Typical Application |
Analog Devices | Power Supplies | Military and Aerospace, Automotive Power Supply, Industrial Power Supply | |||
LTC3897_Typical Application |
Analog Devices | Power Supplies | Military and Aerospace, Automotive Power Supply, Industrial Power Supply | |||
LTC3374_Typical ApplicationTypical Application Circuit for LTC3374EFE Buck Regulators with Common Input Supply |
Analog Devices | Power Supplies | Power Supplies, Telecom Power Supply, Automotive Power Supply, Industrial Power Supply | |||
LTC3374_Typical ApplicationTypical Application Circuit for LTC3374EUHF Buck Regulators with Common Input Supply |
Analog Devices | Power Supplies | Power Supplies, Telecom Power Supply, Automotive Power Supply, Industrial Power Supply | |||
LTC3890_Typical ApplicationTypical Application Circuit for LTC3890EUH 12V SEPIC and 3.3V Step-Down Converter |
Analog Devices | Power Supplies | Distributed Power System, Automotive Power Supply, Battery Powered Systems | |||