Filtri
| Descrizione | Rilasciato da | Per applicazione | Per prodotti finali | |||
|---|---|---|---|---|---|---|
EVAL-CN0349-PMDZ |
Analog Devices | Data Conversion | Chemical Processing, Environmental Monitoring, Liquids & Water Quality | |||
CN-0409 |
Analog Devices | Sensors and Transducers | Liquids & Water Quality | |||
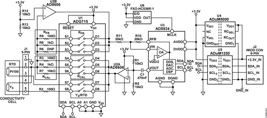
CN-0349Fully Isolated Conductivity Measurement Data Acquisition System based on AD5934 |
Analog Devices | Data Conversion | Chemical Processing, Environmental Monitoring, Liquids & Water Quality | |||
40224022, Wide-Range Triple-Axis Magnetometer Evaluation Kit Using MLX90393 |
Adafruit Industries | Sensors and Transducers | Factory Automation, Industrial Automation HMI, Gamepad/Joystick, Magnetic Measurement, Liquids & Water Quality, Home Security, Contactless Knobs | |||