Filtri
| Descrizione | Rilasciato da | Per applicazione | Per prodotti finali | |||
|---|---|---|---|---|---|---|
DC696ADC696A, Demo Board for the LT5546EUF, 500MHz IF Receiver w/ VGA and I/Q Demodulator and Wide BB BW |
Analog Devices | Wireless Communication | GPS , Wireless LAN, Satellite Radio | |||
DN335 |
Analog Devices | Wireless Communication | Cellular Phone, Wireless LAN, Cordless Phone, Satellite Radio, Broadband Access, Telecom Infrastructure, RFID Reader | |||
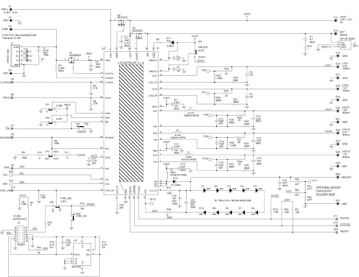
DC1592A-ALTC3577EUFF-3 Demo Board, Highly Integrated Portable Navigation PMIC |
Analog Devices | Lighting | Industrial, Portable Media Player, Portable Medical Instrumentation, Satellite Radio, Digital Radio | |||
DN335 |
Analog Devices | Wireless Communication | Cellular Phone, Wireless LAN, Cordless Phone, Satellite Radio, Broadband Access, Telecom Infrastructure, RFID Reader | |||
AD9484-500EBZAD9484-500EBZ, Evaluation Board evaluating the AD9484AD9484 Analog-to-Digital Converter |
Analog Devices | Data Conversion | Wireless, Test Equipment, Satellite Radio, Radar System | |||
AD9695-625EBZAD9695-625EBZ, Evaluation Board for AD9695, 14-Bit, 625 MSPS Dual Analog-to-Digital Converter |
Analog Devices | Data Conversion | Data Acquisition System, Software Defined Radio, Satellite Radio, Radar System, Oscilloscope, Digital Pre-Distortion, Diversity Radio Receiver, Communications System, Testers, Spectrum Analyzer, Network Analyzer, Electronic Countermeasures (ECM), Instrumentation | |||
AD9695-1300EBZAD9695-1300EBZ, Evaluation Board for AD9695, 14-Bit, 1300 MSPS Dual Analog-to-Digital Converter |
Analog Devices | Data Conversion | Data Acquisition System, Software Defined Radio, Satellite Radio, Radar System, Oscilloscope, Digital Pre-Distortion, Diversity Radio Receiver, Communications System, Testers, Spectrum Analyzer, Network Analyzer, Electronic Countermeasures (ECM), Instrumentation | |||
DN23 |
Analog Devices | Amplifiers and Comparators | Portable, Instrumentation and Measurement, Satellite Radio, Thermocouple, Solar Power | |||
ADC08D500EVAL |
Texas Instruments | Data Conversion | Communications and Telecom, Set-Top Box, Test Equipment, Satellite Radio, Oscilloscope | |||
LMX2531LQ1650EFPEB |
Texas Instruments | Clock and Timing | Automotive and Transportation, Instrumentation and Measurement, Wireless, Wireless LAN, Satellite Radio, Broadband Access, WiMAX/Wireless Broadband, 3G Wireless Base Station, RFID Reader, 2G Wireless Base Station | |||
LMX2531LQ1570EFPEB |
Texas Instruments | Clock and Timing | Automotive and Transportation, Instrumentation and Measurement, Wireless, Wireless LAN, Satellite Radio, Broadband Access, WiMAX/Wireless Broadband, 3G Wireless Base Station, RFID Reader, 2G Wireless Base Station | |||
LMX2531LQ1700EFPEB |
Texas Instruments | Clock and Timing | Automotive and Transportation, Instrumentation and Measurement, Wireless, Wireless LAN, Satellite Radio, Broadband Access, WiMAX/Wireless Broadband, 3G Wireless Base Station, RFID Reader, 2G Wireless Base Station | |||
DS100DF410EVK |
Texas Instruments | Wired Communication | Satellite Radio, ATCA Backplane, Industrial Ethernet, InfiniBand, Opticals, Modem/Protocol Converter | |||
LMK00306EVM/NOPB |
Texas Instruments | Clock and Timing | Servers, Computers and Peripherals, Satellite Radio, Ethernet Router and Ethernet Switch, ATCA Backplane, Telecom Base Band Unit, Switch/Router line card, Clock Management and Distribution | |||
LMX2434EVAL/NOPB |
Texas Instruments | Clock and Timing | Cordless Phone, Satellite Radio, Mobile Internet Device, Handsets, TV Tuner, Wireless Data Access Card | |||
LMX25312570EVALLMX25312570EVAL, High performance Frequency Synthesizer System with Integrated VCO |
Texas Instruments | Clock and Timing | Automotive and Transportation, Instrumentation and Measurement, Wireless, Wireless LAN, Satellite Radio, Broadband Access, WiMAX/Wireless Broadband, 3G Wireless Base Station, RFID Reader, 2G Wireless Base Station | |||
DS100DF410EVK/NOPB |
Texas Instruments | Wired Communication | Satellite Radio, ATCA Backplane, Industrial Ethernet, InfiniBand, Opticals, Modem/Protocol Converter | |||
DS110DF410EVK |
Texas Instruments | Wired Communication | Satellite Radio, ATCA Backplane, Industrial Ethernet, InfiniBand, Opticals, Modem/Protocol Converter | |||
DS110DF410EVK/NOPB |
Texas Instruments | Wired Communication | Satellite Radio, ATCA Backplane, Industrial Ethernet, InfiniBand, Opticals, Modem/Protocol Converter | |||
DS125DF410EVM |
Texas Instruments | Wired Communication | Satellite Radio, ATCA Backplane, Industrial Ethernet, InfiniBand, Opticals, Modem/Protocol Converter | |||