Filtri
| Descrizione | Rilasciato da | Per applicazione | Per prodotti finali | |||
|---|---|---|---|---|---|---|
A8698_Typical ApplicationTypical Application for A8698 Wide Input Voltage 3A Step Down Regulator |
Allegro MicroSystems | Power Supplies | Consumer Electronics, Network Equipment, Portable DVD, Point-of-Sale Applications | |||
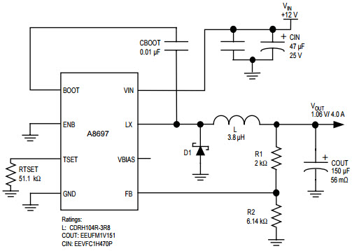
A8697_Typical ApplicationTypical Application for A8697 Wide Input Voltage 4A Step Down Regulator |
Allegro MicroSystems | Power Supplies | Consumer Electronics, Network Equipment, Portable DVD, Point-of-Sale Applications | |||
AKD4452AKD4452, AK4452 Sound Quality Evaluation Board for AK4452 32-bit, 2Ch DAC |
Asahi Kasei Microdevices Corporation | Audio | AV Receiver, Car Audio, Portable DVD | |||
A8697ELJ-T_Typical ApplicationTypical Application for the A8697ELJ-T Wide Input Voltage 4A Step Down Regulator |
Allegro MicroSystems | Power Supplies | Consumer Electronics, Network Equipment, Portable DVD, Point-of-Sale Applications | |||
A8498_Typical ApplicationTypical Application for A8498 Wide Input Voltage 3A Step Down Regulator |
Allegro MicroSystems | Power Supplies | UPS Power Supply, Telematics, Industrial Applications, Portable DVD, Consumer Power Supplies, Point-of-Sale Applications | |||
USB2GPIO#USB2GPIO#, Adapter Board for the USB2GPIO 16uA IQ, 1.2A PWM Step-Down DC-DC Converter |
Analog Devices | Interface | Cellular Phone, Personal Digital Assistant, Smart Phone, Digital Camera, MP3 Player, Digital Camcorder, Handheld Instruments, Palmtops, Portable DVD | |||
USB2GPIOISO#USB2GPIOISO#, Adapter Board for the MAX14483 6-Channel, Low-Power, 3.75kVRMS SPI Digital Isolator |
Analog Devices | Interface | Cellular Phone, Personal Digital Assistant, Smart Phone, Digital Camera, MP3 Player, Digital Camcorder, Handheld Instruments, Palmtops, Portable DVD | |||
L6566A_Typical ApplicationTypical Application for L6566A Multi-mode controller for SMPS with PFC front-end |
STMicroelectronics | Power Supplies | Power Supplies, Set-Top Box, LCD TV, Gaming and Toys, PDP TV, Adapter, IT Equipments, Monitors & VCRs & TVs, Portable DVD, Consumer Applications, Auxiliary Supplies, High-Power Applications | |||
L6566ATR_Typical ApplicationTypical Application for L6566ATR Multi-mode controller for SMPS with PFC front-end |
STMicroelectronics | Power Supplies | Power Supplies, Set-Top Box, LCD TV, Gaming and Toys, PDP TV, Adapter, IT Equipments, Monitors & VCRs & TVs, Portable DVD, Consumer Applications, Auxiliary Supplies, High-Power Applications | |||
AP5002_Typical ApplicationTypical Application for AP5002 PWM Control 2A Step-Down Converter |
Diodes Incorporated | Power Supplies | LCD Monitor, Graphics Card, ADSL Modem, Telecom Equipments, PC Peripherals, Computer Motherboard Systems, Portable Video Player, Portable DVD, Printers, DSP/FPGA/Microprocessor Supplies, Network Power Supply | |||
AP3211_Typical ApplicationTypical Application for AP3211 1.4Mhz, 1.5A Asynchronous DC-DC Buck Converter |
Diodes Incorporated | Power Supplies | LCD TV, Diesel Particulate Filter (DPF), Portable DVD | |||
AP2112_Typical ApplicationTypical Application for 600mA CMOS LDO REGULATOR WITH ENABLE For Adjustable Version |
Diodes Incorporated | Power Supplies | Laptop, Desktop PC, LCD Monitor, Portable DVD | |||
AP3031_Typical ApplicationTypical Application for Ap3031 White LED Step-Up Converter Booster for Lnb Application |
Diodes Incorporated | Power Supplies | DVD Player, LCD Panel, Digital Picture Frame, Portable DVD, GPS Receivers | |||
AP2112_Typical ApplicationTypical Application for 600mA CMOS LDO REGULATOR WITH ENABLE For Fixed Version |
Diodes Incorporated | Power Supplies | Laptop, Desktop PC, LCD Monitor, Portable DVD | |||
L7980ATR_Typical ApplicationTypical Application for L7980ATR 2A step-down switching regulator |
STMicroelectronics | Power Supplies | LCD Monitor, LCD TV, Car Audio, DVD Recorder, STB and DVR, Portable DVD | |||
L7980TR_Typical ApplicationTypical Application for L7980TR 2A step-down switching regulator |
STMicroelectronics | Power Supplies | LCD Monitor, LCD TV, Car Audio, DVD Recorder, STB and DVR, Portable DVD | |||
L5983TR_Typical ApplicationTypical Application for L5983TR 1.5 A step-down switching regulator |
STMicroelectronics | Power Supplies | LCD Monitor, LCD TV, Car Audio, DVD Recorder, STB and DVR, Portable DVD | |||
L5981TR_Typical ApplicationTypical Application for L5981TR 1A step-down switching regulator |
STMicroelectronics | Power Supplies | LCD Monitor, LCD TV, Car Audio, DVD Recorder, STB and DVR, Portable DVD | |||
L7981ATR_Typical ApplicationTypical Application for L7981ATR 3A step-down switching regulator |
STMicroelectronics | Power Supplies | LCD Monitor, LCD TV, Car Audio, DVD Recorder, STB and DVR, Portable DVD | |||
L7981TR_Typical ApplicationTypical Application for L7981TR 3A step-down switching regulator |
STMicroelectronics | Power Supplies | LCD Monitor, LCD TV, Car Audio, DVD Recorder, STB and DVR, Portable DVD | |||