Filtri
| Descrizione | Rilasciato da | Per applicazione | Per prodotti finali | |||
|---|---|---|---|---|---|---|
DS2438EVKIT+DS2438EVKIT+, Evaluation Kit for the DS2438 Smart Battery Monitor |
Analog Devices | Battery Management | Cellular Phone, Personal Digital Assistant, Battery Charger, Digital Still Camera, Digital Video Camera, Pen Digitizer, Organizers, Smart Batteries, Handy Terminal, Palmtops | |||
ZLDO485_Typical ApplicationTypical Application for ZLDO485 regulator being used to stabilise the output of a 6V battery pack |
Diodes Incorporated | Power Supplies | Laptop, Organizers, Portable Instrumentation, Portable Communicators, Palmtops, Battery-Powered Devices | |||
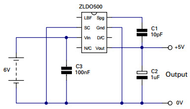
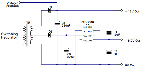
ZLDO500_Typical ApplicationTypical Application for ZLDO500 Operation From A Low Voltage Battery Pack |
Diodes Incorporated | Power Supplies | Laptop, Organizers, Portable Instrumentation, Portable Communicators, Palmtops, Battery-Powered Devices | |||
ZLDO330_Typical Application |
Diodes Incorporated | Power Supplies | Laptop, Organizers, Portable Instrumentation, Portable Communicators, Palmtops, Battery-Powered Devices | |||
AP1603_Typical ApplicationTypical Application for Ap1603 Step-Up DC-DC Converter At Vout = Adj |
Diodes Incorporated | Power Supplies | Portable Medical Instrumentation, Pager, Organizers, Microphone, Battery Backup, Digital Still Camera (DSC) | |||
PAM2400_Typical ApplicationTypical Application for PAM2400 Synchronous Step-Up DC/DC Converter |
Diodes Incorporated | Power Supplies | Digital Camera, Pager, Organizers, Microphone, Portable Instrumentation, Battery Backup | |||
AP1603_Typical ApplicationTypical Application for Ap1603 Step-Up DC-DC Converter At Vout = 5V |
Diodes Incorporated | Power Supplies | Portable Medical Instrumentation, Pager, Organizers, Microphone, Battery Backup, Digital Still Camera (DSC) | |||
ZLDO485_Typical ApplicationTypical Application for ZLDO485 4.85 VOLT ULTRA LOW DROPOUT REGULATOR |
Diodes Incorporated | Power Supplies | Laptop, Organizers, Portable Instrumentation, Portable Communicators, Palmtops, Battery-Powered Devices | |||
TPS62110-EP_Typical ApplicationTypical Application Circuit for TPS62112-EP 9V Output Synchronous Step-Down Converter |
Texas Instruments | Power Supplies | Personal Digital Assistant, Portable Computers, Organizers, Scanners | |||
TPS62110-EP_Typical ApplicationTypical Application Circuit for TPS62111-EP 9V Output Synchronous Step-Down Converter |
Texas Instruments | Power Supplies | Personal Digital Assistant, Portable Computers, Organizers, Scanners | |||
TPS62110-EP_Typical Application |
Texas Instruments | Power Supplies | Personal Digital Assistant, Portable Computers, Organizers, Scanners | |||
TPS62110-EP_Typical Application |
Texas Instruments | Power Supplies | Personal Digital Assistant, Portable Computers, Organizers, Scanners | |||
TPS62110-EP_Typical Application |
Texas Instruments | Power Supplies | Personal Digital Assistant, Portable Computers, Organizers, Scanners | |||
TPS62110-EP_Typical Application |
Texas Instruments | Power Supplies | Personal Digital Assistant, Portable Computers, Organizers, Scanners | |||
TPS62052_Typical ApplicationTypical Application Circuit for TPS62052 Synchronous Step-Down Converter for Adjustable Version |
Texas Instruments | Power Supplies | Cellular Phone, Personal Digital Assistant, Digital Camera, Portable Computers, Organizers | |||
TPS62052_Typical ApplicationTypical Application Circuit for TPS62052 Synchronous Step-Down Converter for Fixed Voltage Version |
Texas Instruments | Power Supplies | Cellular Phone, Personal Digital Assistant, Digital Camera, Portable Computers, Organizers | |||
TPS62054_Typical ApplicationTypical Application Circuit for TPS62054 Synchronous Step-Down Converter |
Texas Instruments | Power Supplies | Cellular Phone, Personal Digital Assistant, Digital Camera, Portable Computers, Organizers | |||
TPS62050_Typical ApplicationTypical Application Circuit for TPS62050 Synchronous Step-Down Converter |
Texas Instruments | Power Supplies | Cellular Phone, Personal Digital Assistant, Digital Camera, Portable Computers, Organizers | |||
TPS62051_Typical ApplicationTypical Application Circuit for TPS62051 Synchronous Step-Down Converter for Adjustable Version |
Texas Instruments | Power Supplies | Cellular Phone, Personal Digital Assistant, Digital Camera, Portable Computers, Organizers | |||
TPS62051_Typical ApplicationTypical Application Circuit for TPS62051 Synchronous Step-Down Converter |
Texas Instruments | Power Supplies | Cellular Phone, Personal Digital Assistant, Digital Camera, Portable Computers, Organizers | |||