Filtri
| Descrizione | Rilasciato da | Per applicazione | Per prodotti finali | |||
|---|---|---|---|---|---|---|
DN435LT3580 Single Resistor Sets Positive or Negative Output for DC/DC Cuk Converter |
Analog Devices | Power Supplies | GPS , DSL Modem, LCD TFT Display, Vacuum Fluorescent Display | |||
FCDC 00047 |
Analog Devices | Power Supplies | Portable, LCD TFT Display | |||
DN435F |
Analog Devices | Power Supplies | GPS , DSL Modem, LCD TFT Display, Vacuum Fluorescent Display | |||
DN1015DN1015, Drive Large TFT-LCD Displays with a Space-Saving Triple-Output Regulator |
Analog Devices | Power Supplies | Portable, DSL Modem, LCD TFT Display | |||
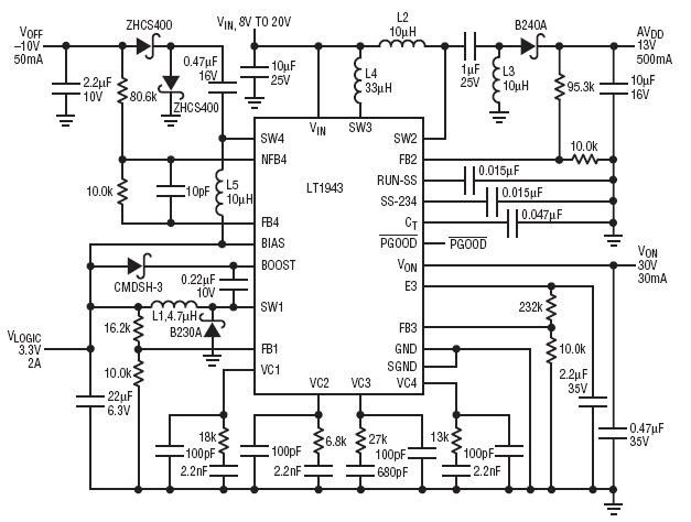
LT1943-0204-magLT1943, Quad output TFT-LCD power supply with 8V-20V input voltage range |
Analog Devices | Power Supplies | LCD TFT Display | |||
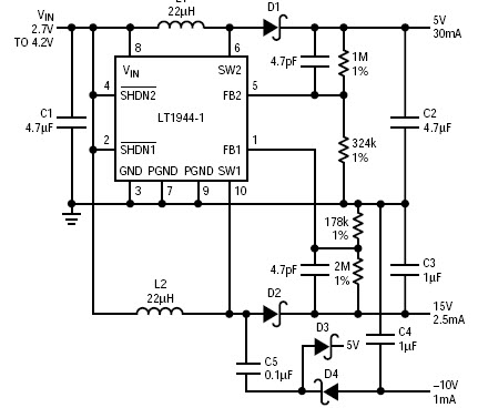
LT1944-1-1201-mag |
Analog Devices | Power Supplies | LCD TFT Display | |||
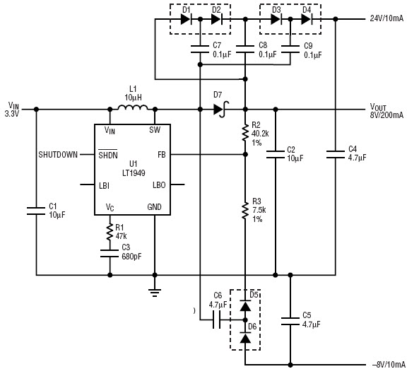
LT1949-0999-magLT1949, 3.3V to 8V/200mA DC/DC converter with auxiliary 24V and 8V outputs |
Analog Devices | Power Supplies | LCD TFT Display | |||
DN232F |
Analog Devices | Power Supplies | Digital Camera, Cordless Phone, LCD TFT Display, Computer Cards, xDSL Modem/DSLAM, Modems, Diagnostic Imaging | |||
LTC3709-ZhangLT1935, TFT-LCD supply produces three outputs using a single inductor |
Analog Devices | Power Supplies | LCD TFT Display | |||
LT1930a-1201-magLT1930A-based boost regulator produces 30V to 90V for avalanche photodiode bias supplies |
Analog Devices | Power Supplies | Digital Camera, Cordless Phone, LCD TFT Display, Computer Cards, xDSL Modem/DSLAM, Diagnostic Imaging | |||
DN435F |
Analog Devices | Power Supplies | GPS , DSL Modem, LCD TFT Display, Vacuum Fluorescent Display | |||
LT1930-0500-mag |
Analog Devices | Power Supplies | Digital Camera, Cordless Phone, LCD TFT Display, Computer Cards, xDSL Modem/DSLAM, Diagnostic Imaging | |||
LT1947_Typical ApplicationTypical Application for LT1947 - Adjustable Output TFT-LCD Triple Switching Regulator |
Analog Devices | Power Supplies | Notebook, Digital Camera, LCD Monitor, Portable Computers, LCD TFT Display | |||
LT1944-1_Typical ApplicationTypical Application for LT1944-1 - Dual Micro-power Step-Up DC/DC Converter |
Analog Devices | Power Supplies | Digital Camera, Portable Computers, LCD TFT Display, Battery Backup | |||
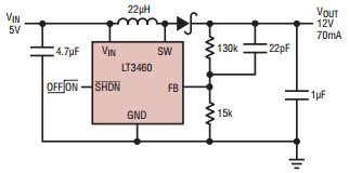
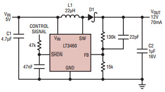
LT3460_Typical ApplicationTypical Application Circuit for LT3460ES5 5V to 12V, 70mA Step-Up DC/DC Converter |
Analog Devices | Power Supplies | Cellular Phone, Power Supplies, Digital Camera, LCD TFT Display, Diagnostic Imaging | |||
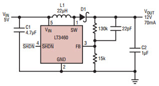
LT3460-1_Typical ApplicationTypical Application Circuit for LT3460EDC-1 5V to 12V Step-Up Converter |
Analog Devices | Power Supplies | Cellular Phone, Power Supplies, Digital Camera, LCD TFT Display, Diagnostic Imaging | |||
LT3460-1_Typical ApplicationTypical Application Circuit for LT3460ESC6-1 5V to 12V Step-Up Converter |
Analog Devices | Power Supplies | Cellular Phone, Power Supplies, Digital Camera, LCD TFT Display, Diagnostic Imaging | |||
LT3460_Typical ApplicationTypical Application Circuit for LT3460ES5 5V to 12V with Soft-Start Circuit |
Analog Devices | Power Supplies | Cellular Phone, Power Supplies, Digital Camera, LCD TFT Display, Diagnostic Imaging | |||
LT3460-1_Typical ApplicationTypical Application Circuit for LT3460EDC-1 5V to 12V with Soft-Start Circuit |
Analog Devices | Power Supplies | Cellular Phone, Power Supplies, Digital Camera, LCD TFT Display, Diagnostic Imaging | |||
LT3460-1_Typical ApplicationTypical Application Circuit for LT3460ESC6-1 5V to 12V with Soft-Start Circuit |
Analog Devices | Power Supplies | Cellular Phone, Power Supplies, Digital Camera, LCD TFT Display, Diagnostic Imaging | |||