Filtri
| Descrizione | Rilasciato da | Per applicazione | Per prodotti finali | |||
|---|---|---|---|---|---|---|
MAX77874EVKIT# |
Analog Devices | Power Supplies | Smart Phone, Gaming and Toys, Robots, Tablet, Machine Vision, Drones, VR Glasses, Action Cameras, Mirrorless, Ultrabook, DSLR Camera | |||
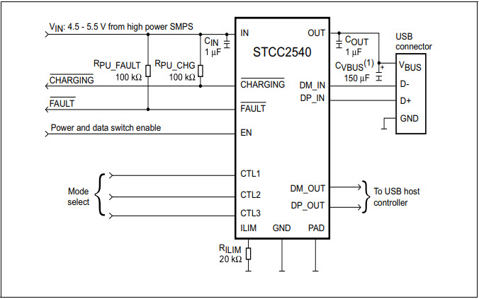
STCC2540_Typical ApplicationTypical Application for STCC2540 USB Charging Controller with Integrated Power Switch |
STMicroelectronics | Interface | Notebook, Portable Computers, Tablet, USB Port, USB Hub, Wall Adapter, Ultrabook, Desktop Monitors | |||
PTN5110_Typical ApplicationTypical Application for PTN5110 USB PD Sink (Consumer) with Type-C receptacle |
NXP Semiconductors | Interface | Portable, Notebook, Smart Phone, Desktop PC, Docking Station, USB Dongle, Multifunction Printer, Tablet, PC Peripherals, Cable Adaptor, Hard Disk Drive (HDD), Ultrabook, Chromebook, Convertibles, Mobile Monitors | |||
PTN5110_Typical Application |
NXP Semiconductors | Interface | Portable, Notebook, Smart Phone, Desktop PC, Docking Station, USB Dongle, Multifunction Printer, Tablet, PC Peripherals, Cable Adaptor, Hard Disk Drive (HDD), Ultrabook, Chromebook, Convertibles, Mobile Monitors | |||
OM13584OM13584, PTN5150A-PTN36043 USB Type-C CC Logic Evaluation Kit |
NXP Semiconductors | Interface | Notebook, Docking Station, Tablet, Mobile Devices, Ultrabook | |||
PTN5110_Typical ApplicationTypical Application for PTN5110 USB PD DRP (Provider/Consumer: Smartphone use case) Standalone |
NXP Semiconductors | Interface | Portable, Notebook, Smart Phone, Desktop PC, Docking Station, USB Dongle, Multifunction Printer, Tablet, PC Peripherals, Cable Adaptor, Hard Disk Drive (HDD), Ultrabook, Chromebook, Convertibles, Mobile Monitors | |||
PTN5110_Typical ApplicationTypical Application for Type-C adapters with PTN5110 USB PD TCPC PHY |
NXP Semiconductors | Interface | Portable, Notebook, Smart Phone, Desktop PC, Docking Station, USB Dongle, Multifunction Printer, Tablet, PC Peripherals, Cable Adaptor, Hard Disk Drive (HDD), Ultrabook, Chromebook, Convertibles, Mobile Monitors | |||
PTN5110_Typical ApplicationTypical Application for PTN5110 USB PD with DRP w/Try.SRC and Type-C receptacle |
NXP Semiconductors | Interface | Portable, Notebook, Smart Phone, Desktop PC, Docking Station, USB Dongle, Multifunction Printer, Tablet, PC Peripherals, Cable Adaptor, Hard Disk Drive (HDD), Ultrabook, Chromebook, Convertibles, Mobile Monitors | |||
PTN5110_Typical ApplicationTypical Application for PTN5110 USB PD DRP Provider/Consumer, Notebook PC with Regular NVDC Charger |
NXP Semiconductors | Interface | Portable, Notebook, Smart Phone, Desktop PC, Docking Station, USB Dongle, Multifunction Printer, Tablet, PC Peripherals, Cable Adaptor, Hard Disk Drive (HDD), Ultrabook, Chromebook, Convertibles, Mobile Monitors | |||
PTN5110_Typical Application |
NXP Semiconductors | Interface | Portable, Notebook, Smart Phone, Desktop PC, Docking Station, USB Dongle, Multifunction Printer, Tablet, PC Peripherals, Cable Adaptor, Hard Disk Drive (HDD), Ultrabook, Chromebook, Convertibles, Mobile Monitors | |||
PTN5110_Typical ApplicationTypical Application for PTN5110 USB PD Source (Provider) with Type-C receptacle: Desktop PC |
NXP Semiconductors | Interface | Portable, Notebook, Smart Phone, Desktop PC, Docking Station, USB Dongle, Multifunction Printer, Tablet, PC Peripherals, Cable Adaptor, Hard Disk Drive (HDD), Ultrabook, Chromebook, Convertibles, Mobile Monitors | |||
PTN5110_Typical ApplicationTypical Application for PTN5110 USB PD DRP Provider/Consumer, Notebook PC with Buck-Boost Charger |
NXP Semiconductors | Interface | Portable, Notebook, Smart Phone, Desktop PC, Docking Station, USB Dongle, Multifunction Printer, Tablet, PC Peripherals, Cable Adaptor, Hard Disk Drive (HDD), Ultrabook, Chromebook, Convertibles, Mobile Monitors | |||
PTN5100_Typical ApplicationTypical Application based on PTN5100 USB Type-C Power Delivery PHY |
NXP Semiconductors | Interface | Portable, Notebook, Smart Phone, Desktop PC, Docking Station, USB Dongle, Tablet, Malfunction Monitoring, PC Peripherals, Cable Adaptor, PC Platform, Hard Disk Drive (HDD), Ultrabook, Chromebook, Convertibles, Mobile Monitors | |||
PTN5100_Typical ApplicationUSB PD Consumer with Type-C receptacle Application Using PTN5100 |
NXP Semiconductors | Interface | Portable, Notebook, Smart Phone, Desktop PC, Docking Station, USB Dongle, Tablet, Malfunction Monitoring, PC Peripherals, Cable Adaptor, PC Platform, Hard Disk Drive (HDD), Ultrabook, Chromebook, Convertibles, Mobile Monitors | |||
PTN5100_Typical ApplicationTypical Application for PTN5100 USB Type-C Power Delivery PHY |
NXP Semiconductors | Interface | Portable, Notebook, Smart Phone, Desktop PC, Docking Station, USB Dongle, Tablet, Malfunction Monitoring, PC Peripherals, Cable Adaptor, PC Platform, Hard Disk Drive (HDD), Ultrabook, Chromebook, Convertibles, Mobile Monitors | |||
PTN5100_Typical ApplicationUSB PD Consumer/Provider (Smartphone use case) - Standalone Application Using PTN5100 |
NXP Semiconductors | Interface | Portable, Notebook, Smart Phone, Desktop PC, Docking Station, USB Dongle, Tablet, Malfunction Monitoring, PC Peripherals, Cable Adaptor, PC Platform, Hard Disk Drive (HDD), Ultrabook, Chromebook, Convertibles, Mobile Monitors | |||
PTN5100_Typical Application |
NXP Semiconductors | Interface | Portable, Notebook, Smart Phone, Desktop PC, Docking Station, USB Dongle, Tablet, Malfunction Monitoring, PC Peripherals, Cable Adaptor, PC Platform, Hard Disk Drive (HDD), Ultrabook, Chromebook, Convertibles, Mobile Monitors | |||
PTN5100_Typical ApplicationUSB PD Consumer/Provider Application with PTN5100 Type-C receptacle |
NXP Semiconductors | Interface | Portable, Notebook, Smart Phone, Desktop PC, Docking Station, USB Dongle, Tablet, Malfunction Monitoring, PC Peripherals, Cable Adaptor, PC Platform, Hard Disk Drive (HDD), Ultrabook, Chromebook, Convertibles, Mobile Monitors | |||
PTN5100_Typical ApplicationTypical Application for PTN5100 USB Type-C Power Delivery PHY and Protocol IC |
NXP Semiconductors | Interface | Portable, Notebook, Smart Phone, Desktop PC, Docking Station, USB Dongle, Tablet, Malfunction Monitoring, PC Peripherals, Cable Adaptor, PC Platform, Hard Disk Drive (HDD), Ultrabook, Chromebook, Convertibles, Mobile Monitors | |||
PTN5100_Typical Application |
NXP Semiconductors | Interface | Portable, Notebook, Smart Phone, Desktop PC, Docking Station, USB Dongle, Tablet, Malfunction Monitoring, PC Peripherals, Cable Adaptor, PC Platform, Hard Disk Drive (HDD), Ultrabook, Chromebook, Convertibles, Mobile Monitors | |||