Filtri
| Descrizione | Rilasciato da | Per applicazione | Per prodotti finali | |||
|---|---|---|---|---|---|---|
ZXCW15SWEVALZXCW15SWEVAL, Evaluation Board based on ZXCW8100 150W/8-ohm Digital Amplifier |
Diodes Incorporated | Audio | Audio Amplifier, Home Theater, PC Audio Systems, Automotive Audio | |||
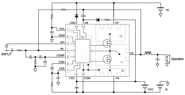
IR4302_Typical Application |
Infineon Technologies AG | Audio | Game Console, Audio Amplifier, Home Theater, Powered Speaker, MP3 Docking Station, Musical Instruments, PC Audio Systems, Karaoke | |||
IR4312_Typical ApplicationTypical Application for IR4322 2CH Integrated Class-D Audio Differential Amplifier |
Infineon Technologies AG | Audio | Game Console, Audio Amplifier, Home Theater, Powered Speaker, MP3 Docking Station, Musical Instruments, PC Audio Systems, Karaoke | |||
IR4301_Typical ApplicationTypical Application for IR4301 Integrated Digital Audio Amplifier for Single Power Supply |
Infineon Technologies AG | Audio | Game Console, Docking Station, Audio Amplifier, Home Theater, Powered Speaker, Musical Instruments, PC Audio Systems, Karaoke | |||
IR4312_Typical ApplicationTypical Application for IR4322 2CH Integrated Class-D Audio Inverting Amplifier |
Infineon Technologies AG | Audio | Game Console, Audio Amplifier, Home Theater, Powered Speaker, MP3 Docking Station, Musical Instruments, PC Audio Systems, Karaoke | |||
IR4311_Typical ApplicationTypical Application for IR4321 Integrated Digital Audio Amplifier for Single Power Supply |
Infineon Technologies AG | Audio | Game Console, Docking Station, Audio Amplifier, Home Theater, Powered Speaker, Musical Instruments, PC Audio Systems, Karaoke | |||
IR4311_Typical ApplicationTypical Application for IR4321 Integrated Digital Audio Differential Amplifier |
Infineon Technologies AG | Audio | Game Console, Docking Station, Audio Amplifier, Home Theater, Powered Speaker, Musical Instruments, PC Audio Systems, Karaoke | |||
IR4302_Typical ApplicationTypical Application for IR4302 2CH Integrated Class-D Audio Amplifier |
Infineon Technologies AG | Audio | Game Console, Audio Amplifier, Home Theater, Powered Speaker, MP3 Docking Station, Musical Instruments, PC Audio Systems, Karaoke | |||
IR4301_Typical ApplicationTypical Application for IR4301 Integrated Digital Audio Amplifier |
Infineon Technologies AG | Audio | Game Console, Docking Station, Audio Amplifier, Home Theater, Powered Speaker, Musical Instruments, PC Audio Systems, Karaoke | |||
IR4302_Typical ApplicationTypical Application for IR4302 2CH Integrated Class-D Audio Inverting Amplifier |
Infineon Technologies AG | Audio | Game Console, Audio Amplifier, Home Theater, Powered Speaker, MP3 Docking Station, Musical Instruments, PC Audio Systems, Karaoke | |||
IR4302_Typical ApplicationTypical Application for IR4302 2CH Integrated Class-D Audio Differential Amplifier |
Infineon Technologies AG | Audio | Game Console, Audio Amplifier, Home Theater, Powered Speaker, MP3 Docking Station, Musical Instruments, PC Audio Systems, Karaoke | |||
IR4312_Typical Application |
Infineon Technologies AG | Audio | Game Console, Audio Amplifier, Home Theater, Powered Speaker, MP3 Docking Station, Musical Instruments, PC Audio Systems, Karaoke | |||
IR4311_Typical ApplicationTypical Application for IR4321 Integrated Digital Audio Amplifier |
Infineon Technologies AG | Audio | Game Console, Docking Station, Audio Amplifier, Home Theater, Powered Speaker, Musical Instruments, PC Audio Systems, Karaoke | |||
IR4301_Typical ApplicationTypical Application for IR4301 Integrated Digital Audio Differential Amplifier |
Infineon Technologies AG | Audio | Game Console, Docking Station, Audio Amplifier, Home Theater, Powered Speaker, Musical Instruments, PC Audio Systems, Karaoke | |||
IR4312_Typical ApplicationTypical Application for IR4322 2CH Integrated Class-D Audio Amplifier |
Infineon Technologies AG | Audio | Game Console, Audio Amplifier, Home Theater, Powered Speaker, MP3 Docking Station, Musical Instruments, PC Audio Systems, Karaoke | |||
IR4301_Typical ApplicationTypical Application for IR4301 Integrated Digital Audio Inverting Amplifier |
Infineon Technologies AG | Audio | Game Console, Docking Station, Audio Amplifier, Home Theater, Powered Speaker, Musical Instruments, PC Audio Systems, Karaoke | |||
IR4311_Typical ApplicationTypical Application for IR4321 Integrated Digital Audio Inverting Amplifier |
Infineon Technologies AG | Audio | Game Console, Docking Station, Audio Amplifier, Home Theater, Powered Speaker, Musical Instruments, PC Audio Systems, Karaoke | |||