Filtri
| Descrizione | Rilasciato da | Per applicazione | Per prodotti finali | |||
|---|---|---|---|---|---|---|
STR-W6253MD_Typical ApplicationTypical Application for STR-W6253MD 60W Universal Input, 90W, 230 Vac Input PWM Switching Regulators |
Allegro MicroSystems | Power Supplies | Set-Top Box, Desktop PC, LCD Monitor, LCD TV, Portable Consumer Electronics, Industrial Applications, Scanners, Printers | |||
A8516_Typical ApplicationHigh-Voltage Application with VIN pin separate from VBAT for A8516 LED Backlight Driver |
Allegro MicroSystems | Lighting | LCD Monitor, Television | |||
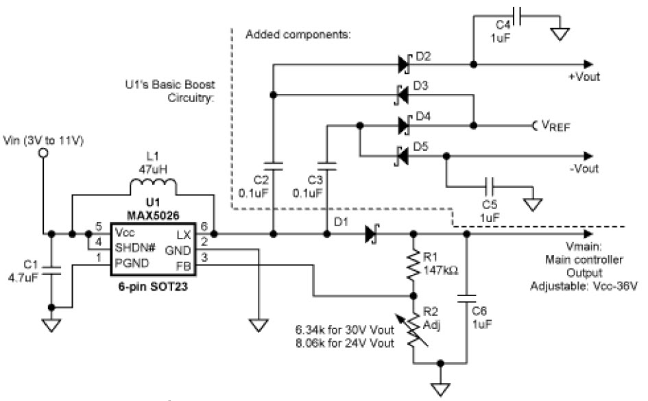
A8516_Typical Application |
Allegro MicroSystems | Lighting | LCD Monitor, Television | |||
A8516_Typical ApplicationTypical Application for A8516 LED Backlight Driver for LCD Monitors and Televisions |
Allegro MicroSystems | Lighting | LCD Monitor, Television | |||
AN1804 |
Analog Devices | Lighting | LED Lighting, LCD Monitor, LCD Display | |||
AN1804 |
Analog Devices | Lighting | LED Lighting, LCD Monitor, LCD Display | |||
AN1804 |
Analog Devices | Lighting | LED Lighting, LCD Monitor, LCD Display | |||
DC043ADC043A, LTC1286CS8 Demo Board, Micro-power 12-BIT Serial I/O ADC |
Analog Devices | Data Conversion | Instrumentation and Measurement, Data Acquisition System, Industrial Control, LCD Monitor, Outdoor Temperature Sensor | |||
AN3326 |
Analog Devices | Lighting | LED Lighting, LCD Monitor, LCD Display | |||
DC045ADC045A, LTC1298CS8 Demo Board, Micro-power 12-BIT 2-CHANNEL ADC |
Analog Devices | Data Conversion | Instrumentation and Measurement, Data Acquisition System, Industrial Control, LCD Monitor, Outdoor Temperature Sensor | |||
AN4646 |
Analog Devices | Lighting | Automotive and Transportation, LCD Backlighting, LCD Monitor, Automotive Lighting, LCD Display | |||
MAX16826EVKIT+ |
Analog Devices | Lighting | LCD Monitor, LCD TV, Automotive Lighting, Industrial LED Lighting, Front Lighting | |||
AN90-12 to -22V DC to DC Single Output Power Supply for LCD Monitor |
Analog Devices | Power Supplies | Portable, LCD Monitor, LCD TV | |||
AN4597 |
Analog Devices | Lighting | Automotive and Transportation, LCD Backlighting, LCD Monitor, Automotive Lighting, LCD Display | |||
AN1037 |
Analog Devices | Lighting | Cellular Phone, Automotive and Transportation, Smart Phone, Digital Camera, LCD Backlighting, LCD Monitor, IP Phone, Automotive Lighting, LCD Display | |||
AN1037 |
Analog Devices | Lighting | Cellular Phone, Automotive and Transportation, Smart Phone, Digital Camera, LCD Backlighting, LCD Monitor, IP Phone, Automotive Lighting, LCD Display | |||
AN4646 |
Analog Devices | Lighting | Automotive and Transportation, LCD Backlighting, LCD Monitor, Automotive Lighting, LCD Display | |||
AN1213 |
Analog Devices | Power Supplies | Portable, LCD Monitor, LCD STN/CSTN Display | |||
MAX98400AEVKIT+ |
Analog Devices | Audio | Notebook, Laptop, LCD Monitor, LCD TV, PDP TV | |||
DN376F |
Analog Devices | Lighting | LCD Monitor, Automotive Lighting, Flat Panel Display, Signage Lighting, Digital Projector, Off-Line Interior Lighting, Braking | |||