Filtri
| Descrizione | Rilasciato da | Per applicazione | Per prodotti finali | |||
|---|---|---|---|---|---|---|
TPA2100P1EVM |
Texas Instruments | Audio | Cellular Phone, Personal Digital Assistant, DVD Player, Electronic dictionary, Digital Still Camera (DSC) | |||
PAM8908_Typical Application |
Diodes Incorporated | Audio | Cellular Phone, Personal Digital Assistant, Notebook, Smart Phone, DVD Player, Electronic dictionary, Digital Still Camera (DSC), Portable Gaming Devices | |||
MB39C006A_Typical Application |
Infineon Technologies AG | Power Supplies | MP3 Player, Portable Navigation System, Surveillance Camera, Electronic dictionary, Mobile Phone, Flash ROMs | |||
MB39C007_Typical ApplicationTypical Application for MB39C007 2Ch DC to DC Converter with PFM/PWM Synchronous Rectification |
Infineon Technologies AG | Power Supplies | MP3 Player, IP Phone, GPS Navigation, Surveillance Camera, Electronic dictionary, Mobile Phone, DVD Drives, Network Hubs, Flash ROMs | |||
MB39C014_Typical ApplicationTypical Application for MB39C014 1Ch DC/DC Converter with PFM/PWM Synchronous Rectification |
Infineon Technologies AG | Power Supplies | MP3 Player, IP Phone, GPS Navigation, Surveillance Camera, Electronic dictionary, Mobile Phone, DVD Drives, Network Hubs, Flash ROMs | |||
MB39C006A_Typical Application |
Infineon Technologies AG | Power Supplies | MP3 Player, Portable Navigation System, Surveillance Camera, Electronic dictionary, Mobile Phone, Flash ROMs | |||
PAM8908_Typical Application |
Diodes Incorporated | Audio | Cellular Phone, Personal Digital Assistant, Notebook, Smart Phone, DVD Player, Electronic dictionary, Digital Still Camera (DSC), Portable Gaming Devices | |||
PAM8304_Typical ApplicationTypical Application for PAM8304 3W Mono Class-D Audio Amplifier |
Diodes Incorporated | Audio | Set-Top Box, Portable Media Player, GPS , Digital Picture Frame, Tablet, Electronic dictionary, Gaming Machines, MP4 Player | |||
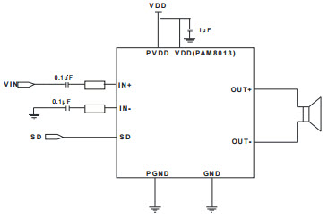
PAM8013_Typical ApplicationTypical Application for PAM8013 3W Mono Class-D Audio Amplifier |
Diodes Incorporated | Audio | Cellular Phone, Smart Phone, MP3 Player, GPS , Digital Picture Frame, Electronic dictionary, Portable Gaming Devices, MP4 Player | |||
MB39C014_Typical ApplicationTypical Application for MB39C014 1Ch DC to DC Converter with PFM/PWM Synchronous Rectification |
Infineon Technologies AG | Power Supplies | MP3 Player, IP Phone, GPS Navigation, Surveillance Camera, Electronic dictionary, Mobile Phone, DVD Drives, Network Hubs, Flash ROMs | |||
MB39C007_Typical ApplicationTypical Application for MB39C007 2Ch DC to DC Converter with PFM/PWM Synchronous Rectification |
Infineon Technologies AG | Power Supplies | MP3 Player, IP Phone, GPS Navigation, Surveillance Camera, Electronic dictionary, Mobile Phone, DVD Drives, Network Hubs, Flash ROMs | |||