Filtri
| Descrizione | Rilasciato da | Per applicazione | Per prodotti finali | |||
|---|---|---|---|---|---|---|
LTC3676_Typical ApplicationTypical Application for LTC3676/LTC3676-1 - Power Management Solution for Application Processors |
Analog Devices | Power Supplies | Portable Consumer Electronics, Portable Medical Devices, Infotainment, System Power Rail, Handheld Instruments, Scanners, Desktop Processors, Industrial Handhelds | |||
LT1580_Typical ApplicationTypical Application for LT1580 - 7A, Very Low Dropout Regulator |
Analog Devices | Power Supplies | Power Supplies, Desktop PC Power Supply, High-Current Applications, Desktop Processors, Post-Regulators, Microprocessor Power Supply | |||
LT1581_Typical ApplicationTypical Application for LT1581 - 10A, Very Low Dropout Regulator |
Analog Devices | Power Supplies | Power Supplies, Desktop PC Power Supply, High-Current Applications, Desktop Processors, Post-Regulators, Microprocessor Power Supply | |||
NCP6151_Typical Application |
onsemi | Power Supplies | Desktop Processors, Notebook Processors | |||
IRU3033_Typical ApplicationTypical Application for Iru3033, 8-Pin PWM Switcher and Linear Controller Ic |
Vishay | Power Supplies | Desktop Processors | |||
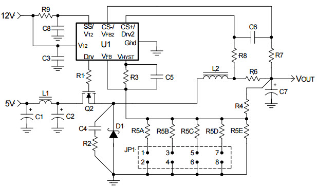
IRU3034_Typical ApplicationTypical Application for Iru3034, 8-Pin PWM Switcher Controller IC With Current Limiting |
Vishay | Power Supplies | Desktop Processors | |||
IRU3034_Typical Application |
Vishay | Power Supplies | Desktop Processors | |||
IRU3034_Typical Application |
Vishay | Power Supplies | Desktop Processors | |||
IRU3034_Typical Application |
Vishay | Power Supplies | Desktop Processors | |||
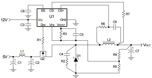
IRU3033_Typical Application |
Vishay | Power Supplies | Desktop Processors | |||
IRU3033_Typical Application |
Vishay | Power Supplies | Desktop Processors | |||
IRU3033_Typical ApplicationTypical Application for IRU3033 Pentium Dual Supply Application |
Vishay | Power Supplies | Desktop Processors | |||