Filtri
| Descrizione | Rilasciato da | Per applicazione | Per prodotti finali | |||
|---|---|---|---|---|---|---|
LTC1701-0200-magLTC1701, All-ceramic-capacitor converter delivers 2.5V at 500mA |
Analog Devices | Power Supplies | Cellular Phone, Personal Digital Assistant, Digital Camera, Portable Media Player, Desktop PC, Computer Cards | |||
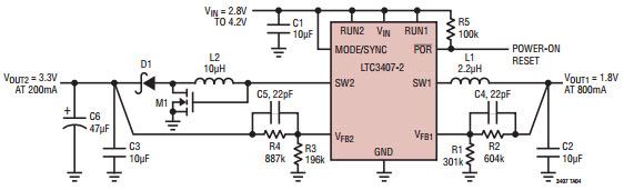
LTC3407-2_Typical ApplicationTypical Application Circuit for LTC3407IDD-2, 2.5V/1.8V at 800mA Step-Down Regulator |
Analog Devices | Power Supplies | Cellular Phone, Personal Digital Assistant, Digital Camera, Portable Media Player, DSL Modem, Wireless Modem, Computer Cards, palmtops | |||
LTC3407-2_Typical ApplicationTypical Application Circuit for LTC3407IMSE-2, 2.5V/1.8V at 800mA Step-Down Regulator |
Analog Devices | Power Supplies | Cellular Phone, Personal Digital Assistant, Digital Camera, Portable Media Player, DSL Modem, Wireless Modem, Computer Cards, palmtops | |||
LTC3407-2_Typical ApplicationTypical Application Circuit for LTC3407IMSE-2 Low Ripple Buck Regulator Using Ceramic Capacitors |
Analog Devices | Power Supplies | Cellular Phone, Personal Digital Assistant, Digital Camera, Portable Media Player, DSL Modem, Wireless Modem, Computer Cards, palmtops | |||
LTC3407-2_Typical ApplicationTypical Application Circuit for LTC3407IMSE-2 Buck Regulator for Height Core Supply |
Analog Devices | Power Supplies | Cellular Phone, Personal Digital Assistant, Digital Camera, Portable Media Player, DSL Modem, Wireless Modem, Computer Cards, palmtops | |||
LTC3407-2_Typical Application |
Analog Devices | Power Supplies | Cellular Phone, Personal Digital Assistant, Digital Camera, Portable Media Player, DSL Modem, Wireless Modem, Computer Cards, palmtops | |||
LTC1701-0200-mag |
Analog Devices | Power Supplies | Cellular Phone, Personal Digital Assistant, Digital Camera, Portable Media Player, Desktop PC, Computer Cards | |||
LTC1701-0200-mag |
Analog Devices | Power Supplies | Cellular Phone, Personal Digital Assistant, Digital Camera, Portable Media Player, Desktop PC, Computer Cards | |||
LTC3407-2_Typical ApplicationTypical Application Circuit for LTC3407EDD-2 Low Ripple Buck Regulator Using Ceramic Capacitors |
Analog Devices | Power Supplies | Cellular Phone, Personal Digital Assistant, Digital Camera, Portable Media Player, DSL Modem, Wireless Modem, Computer Cards, palmtops | |||
LTC3407-2_Typical ApplicationTypical Application Circuit for LTC3407EDD-2, 2.5V/1.8V at 800mA Step-Down Regulator |
Analog Devices | Power Supplies | Cellular Phone, Personal Digital Assistant, Digital Camera, Portable Media Player, DSL Modem, Wireless Modem, Computer Cards, palmtops | |||
LTC3407-2_Typical Application |
Analog Devices | Power Supplies | Cellular Phone, Personal Digital Assistant, Digital Camera, Portable Media Player, DSL Modem, Wireless Modem, Computer Cards, palmtops | |||
LTC3407-2_Typical ApplicationTypical Application Circuit for LTC3407IDD-2 Buck Regulator for Height Core Supply |
Analog Devices | Power Supplies | Cellular Phone, Personal Digital Assistant, Digital Camera, Portable Media Player, DSL Modem, Wireless Modem, Computer Cards, palmtops | |||
LTC3407-2_Typical Application |
Analog Devices | Power Supplies | Cellular Phone, Personal Digital Assistant, Digital Camera, Portable Media Player, DSL Modem, Wireless Modem, Computer Cards, palmtops | |||
LTC3407-2_Typical ApplicationTypical Application Circuit for LTC3407EDD-2 Buck Regulator for Height Core Supply |
Analog Devices | Power Supplies | Cellular Phone, Personal Digital Assistant, Digital Camera, Portable Media Player, DSL Modem, Wireless Modem, Computer Cards, palmtops | |||
LTC3407-2_Typical ApplicationTypical Application Circuit for LTC3407IDD-2 Low Ripple Buck Regulator Using Ceramic Capacitors |
Analog Devices | Power Supplies | Cellular Phone, Personal Digital Assistant, Digital Camera, Portable Media Player, DSL Modem, Wireless Modem, Computer Cards, palmtops | |||
DN232F |
Analog Devices | Power Supplies | Digital Camera, Cordless Phone, LCD TFT Display, Computer Cards, xDSL Modem/DSLAM, Modems, Diagnostic Imaging | |||
LT1930a-1201-magLT1930A-based boost regulator produces 30V to 90V for avalanche photodiode bias supplies |
Analog Devices | Power Supplies | Digital Camera, Cordless Phone, LCD TFT Display, Computer Cards, xDSL Modem/DSLAM, Diagnostic Imaging | |||
LTC1701-0200-mag |
Analog Devices | Power Supplies | Cellular Phone, Personal Digital Assistant, Digital Camera, Portable Media Player, Desktop PC, Computer Cards | |||
LT1930-0500-mag |
Analog Devices | Power Supplies | Digital Camera, Cordless Phone, LCD TFT Display, Computer Cards, xDSL Modem/DSLAM, Diagnostic Imaging | |||
DN300FLTC3406B-1.8, 1.8V/600mA Step-Down Regulator Using All Ceramic Capacitors |
Analog Devices | Power Supplies | Cellular Phone, Personal Digital Assistant, Digital Camera, Portable Media Player, DSL Modem, Desktop PC Power Supply, Wireless Modem, Computer Cards | |||