Filtri
| Descrizione | Rilasciato da | Per applicazione | Per prodotti finali | |||
|---|---|---|---|---|---|---|
MIC5283_Typical ApplicationTypical Application for MIC5283 120V IN, 150mA, Ultra-Low I Q, High-PSRR Linear Regulator |
Microchip Technology | Power Supplies | Industrial Applications, Telecom Applications, Remote Keyless Entry Power Supply, Off-Line Power Supplies | |||
LT3012_Typical ApplicationTypical Application for LT3012 - 250mA, 4V to 80V Low Dropout Micro-power Linear Regulator |
Analog Devices | Power Supplies | Voltage Regulator Module, Battery Powered Systems, Automotive Applications, Telecom Applications | |||
LT3013_Typical Application |
Analog Devices | Power Supplies | Voltage Regulator Module, Battery Powered Systems, Automotive Applications, Telecom Applications | |||
LTM4609_Typical ApplicationTypical Application for LTM4609 - 36VIN, 34VOUT High Efficiency Buck-Boost DC/DC module Regulator |
Analog Devices | Power Supplies | Servers, Networking, Automotive Electronics, Industrial Applications, Battery Powered Equipment, Telecom Applications | |||
LTM4605_Typical ApplicationTypical Application for LTM4605 - High Efficiency Buck-Boost DC/DC module Regulator |
Analog Devices | Power Supplies | Servers, Networking, Automotive Electronics, Industrial Applications, Battery Powered Equipment, Telecom Applications | |||
LR12_Typical Application |
Microchip Technology | Power Supplies | Power Supplies, Industrial Control, Motor Control, Compact SMPS, LED Driver, Battery Powered Systems, Automotive Applications, Telecom Applications, Constant Current Regulators | |||
LR12_Typical Application |
Microchip Technology | Power Supplies | Power Supplies, Industrial Control, Motor Control, Compact SMPS, LED Driver, Battery Powered Systems, Automotive Applications, Telecom Applications, Constant Current Regulators | |||
LR12_Typical Application |
Microchip Technology | Power Supplies | Power Supplies, Industrial Control, Motor Control, Compact SMPS, LED Driver, Battery Powered Systems, Automotive Applications, Telecom Applications, Constant Current Regulators | |||
MAX16910C9EVKIT# |
Analog Devices | Power Supplies | Automotive Applications, Industrial Applications, Telecom Applications | |||
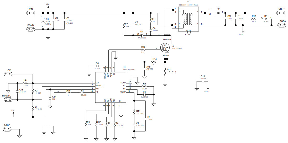
MAX17690EVKITB#MAX17690EVKITB#, Evaluation Kit for the MAX17690 60V, No-Opto Isolated Flyback Controller |
Analog Devices | Power Supplies | Fly-Back Converter, I/O Modules, Industrial Applications, Industrial Programmable Logic Controllers (PLCs), Telecom Applications, Isolated Power Supplies | |||
MAX17690EVKITC# |
Analog Devices | Power Supplies | Fly-Back Converter, I/O Modules, Industrial Applications, Industrial Programmable Logic Controllers (PLCs), Telecom Applications, Isolated Power Supplies | |||
MAX17690EVKITD# |
Analog Devices | Power Supplies | Fly-Back Converter, I/O Modules, Industrial Applications, Industrial Programmable Logic Controllers (PLCs), Telecom Applications, Isolated Power Supplies | |||
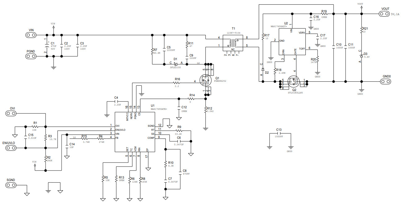
MAX17690EVKITE#MAX17690EVKITE#, Evaluation Kit for the MAX17690, 60V, No-Opto Isolated Flyback Controller |
Analog Devices | Power Supplies | Fly-Back Converter, I/O Modules, Industrial Applications, Industrial Programmable Logic Controllers (PLCs), Telecom Applications, Isolated Power Supplies | |||
MAX17690EVKITA# |
Analog Devices | Power Supplies | Fly-Back Converter, I/O Modules, Industrial Applications, Industrial Programmable Logic Controllers (PLCs), Telecom Applications, Isolated Power Supplies | |||
MAX17690EVKITG#MAX17690EVKITG#, Evaluation Kit for the MAX17690, 60V, No-Opto Isolated Flyback Controller |
Analog Devices | Power Supplies | Fly-Back Converter, I/O Modules, Industrial Applications, Industrial Programmable Logic Controllers (PLCs), Telecom Applications, Isolated Power Supplies | |||
MAX17595EVKIT#MAX17595EVKIT#, Evaluation Kit for MAX17595 AC to DC Peak-Current-Mode Flyback Converter |
Analog Devices | Power Supplies | Battery Charger, Automotive Applications, Industrial Applications, Telecom Applications, Off-Line Power Supplies, Battery-Powered Applications | |||
DC2838ADC2838A, Demo Board For LT8365 Low IQ Boost/SEPIC/Inverting Regulator with 150V, 1.5A Switch |
Analog Devices | Power Supplies | Portable Consumer Electronics, Industrial Automation HMI, Medical Equipments, Telecom Applications | |||
MAX17502FTEVKIT# |
Analog Devices | Power Supplies | HVAC, Home Theater, Basestation, Automotive Applications, Point-of-Load Applications, Battery Powered Equipment, Industrial Process Controls, VoIP, Building Control, Telecom Applications | |||
MAX17501HTEVKIT# |
Analog Devices | Power Supplies | HVAC, Basestation, Automotive Applications, Point-of-Load Applications, Battery Powered Equipment, Industrial Process Controls, VoIP, Building Control, Telecom Applications | |||
MAX17502ETEVKIT# |
Analog Devices | Power Supplies | HVAC, Home Theater, Basestation, Automotive Applications, Point-of-Load Applications, Battery Powered Equipment, Industrial Process Controls, VoIP, Building Control, Telecom Applications | |||