Filtri
| Descrizione | Rilasciato da | Per applicazione | Per prodotti finali | |||
|---|---|---|---|---|---|---|
LTC3538_Typical ApplicationTypical Application for LTC3538 - 800mA Synchronous Buck-Boost DC/DC Converter |
Analog Devices | Power Supplies | Personal Digital Assistant, Digital Camera, MP3 Player, Portable Computers, Handsets, Miniature Switch, Hard Disk Drive (HDD), GPS Receivers | |||
LTC3421_Typical Application |
Analog Devices | Power Supplies | Portable Computers, Cordless Phone, Battery Backup, GPS Receivers | |||
LTC3422_Typical Application |
Analog Devices | Power Supplies | MP3 Player, Portable Computers, GPS Receivers, Wireless Handsets | |||
LTC4089-3_Typical ApplicationTypical Application for LTC4089-3 - USB Power Manager with High Voltage Switching Charger |
Analog Devices | Battery Management | Personal Digital Assistant, MP3 Player, Cameras, GPS Receivers | |||
LTC4089_Typical ApplicationTypical Application for LTC4089 - USB Power Manager with High Voltage Switching Charger |
Analog Devices | Battery Management | Personal Digital Assistant, MP3 Player, Cameras, GPS Receivers | |||
LTC4089-1_Typical ApplicationTypical Application for LTC4089-1 - USB Power Manager with High Voltage Switching Charger |
Analog Devices | Battery Management | Personal Digital Assistant, MP3 Player, Cameras, GPS Receivers | |||
LT5546_Typical Application |
Analog Devices | Wireless Communication | Wireless Emergency Locator, STB Satellite Receiver, Receivers, GPS Receivers | |||
LT1949_Typical ApplicationTypical Application for LT1949 - 600kHz, 1A Switch PWM DC/DC Converter |
Analog Devices | Power Supplies | Battery Backup, Bias Supplies, Medical Instruments, GPS Receivers, Portable Equipments | |||
LT1946A_Typical ApplicationTypical Application for LT1946A - 2.7MHz Boost DC/DC Converter with 1.5A Switch and Soft-Start |
Analog Devices | Power Supplies | Power Supplies, DSL Modem, Bias Supplies, GPS Receivers | |||
LT1777_Typical ApplicationTypical Application for LT1777 - Low Noise Step-Down Switching Regulator |
Analog Devices | Power Supplies | Communications and Telecom, Power Supplies, Industrial Instrumentation, GPS Receivers, Li-Ion Cell Applications | |||
LT3580_Typical Application |
Analog Devices | Power Supplies | Power Supplies, DSL Modem, Bias Supplies, GPS Receivers | |||
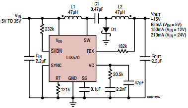
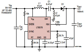
LT8570-1_Typical ApplicationTypical Application for LT8570EDD-1 1.5MHz, 5V to 12V Output Boost Converter |
Analog Devices | Power Supplies | DSL Modem, Avionics VFD Modules, Local Logic Supplies, GPS Receivers, LCD Bias Supply | |||
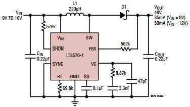
LT8570_Typical ApplicationTypical Application for LT8570IMS8E 1.5MHz, 5V to 12V Output Boost Converter |
Analog Devices | Power Supplies | DSL Modem, Avionics VFD Modules, Local Logic Supplies, GPS Receivers, LCD Bias Supply | |||
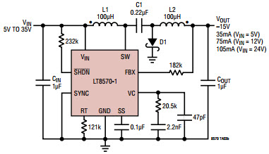
LT8570_Typical ApplicationTypical Application for LT8570IDD 1.5MHz, 5V to 12V Output Boost Converter |
Analog Devices | Power Supplies | DSL Modem, Avionics VFD Modules, Local Logic Supplies, GPS Receivers, LCD Bias Supply | |||
LT8570_Typical ApplicationTypical Application for LT8570IMS8E 1.5MHz, 5 to 12V Output Boost Converter |
Analog Devices | Power Supplies | DSL Modem, Avionics VFD Modules, Local Logic Supplies, GPS Receivers, LCD Bias Supply | |||
LT8570_Typical ApplicationTypical Application for LT8570EDD 1.5MHz, 5V to 12V Output Boost Converter |
Analog Devices | Power Supplies | DSL Modem, Avionics VFD Modules, Local Logic Supplies, GPS Receivers, LCD Bias Supply | |||
LT8570-1_Typical ApplicationTypical Application for LT8570IMS8E-1 1.5MHz, 5 to 12V Output Boost Converter |
Analog Devices | Power Supplies | DSL Modem, Avionics VFD Modules, Local Logic Supplies, GPS Receivers, LCD Bias Supply | |||
LT8570-1_Typical ApplicationTypical Application for LT8570EMS8E-1 1.5MHz, 5 to 12V Output Boost Converter |
Analog Devices | Power Supplies | DSL Modem, Avionics VFD Modules, Local Logic Supplies, GPS Receivers, LCD Bias Supply | |||
LT8570_Typical ApplicationTypical Application for LT8570EMS8E 1.5MHz, 5 to 12V Output Boost Converter |
Analog Devices | Power Supplies | DSL Modem, Avionics VFD Modules, Local Logic Supplies, GPS Receivers, LCD Bias Supply | |||
LT8570_Typical ApplicationTypical Application for LT8570EDD 1.5MHz, 5 to 12V Output Boost Converter |
Analog Devices | Power Supplies | DSL Modem, Avionics VFD Modules, Local Logic Supplies, GPS Receivers, LCD Bias Supply | |||